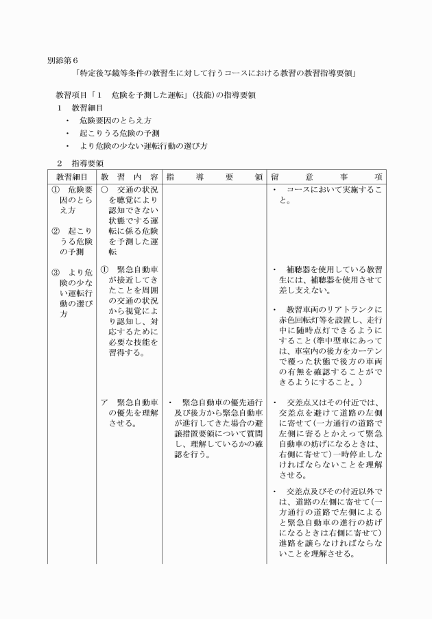
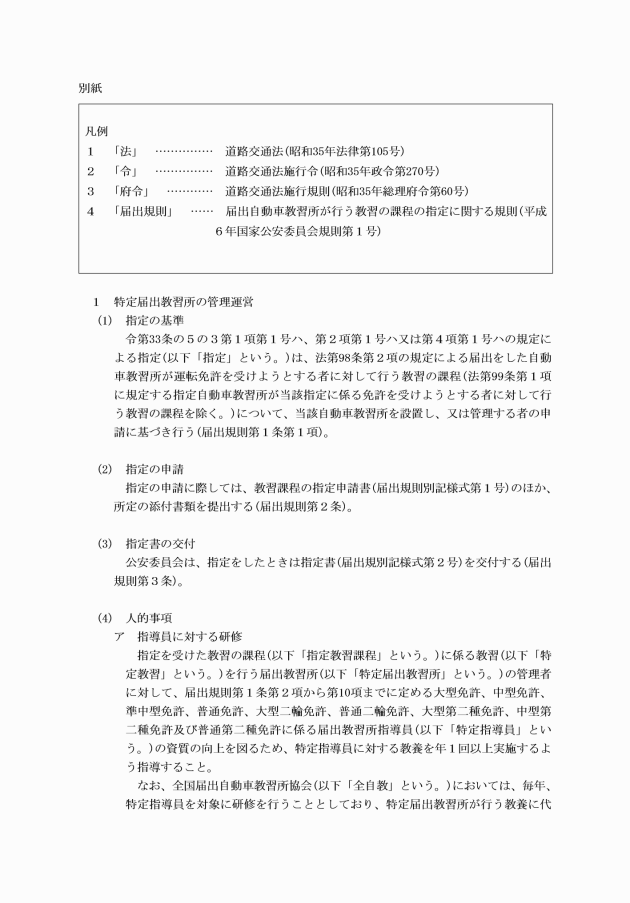
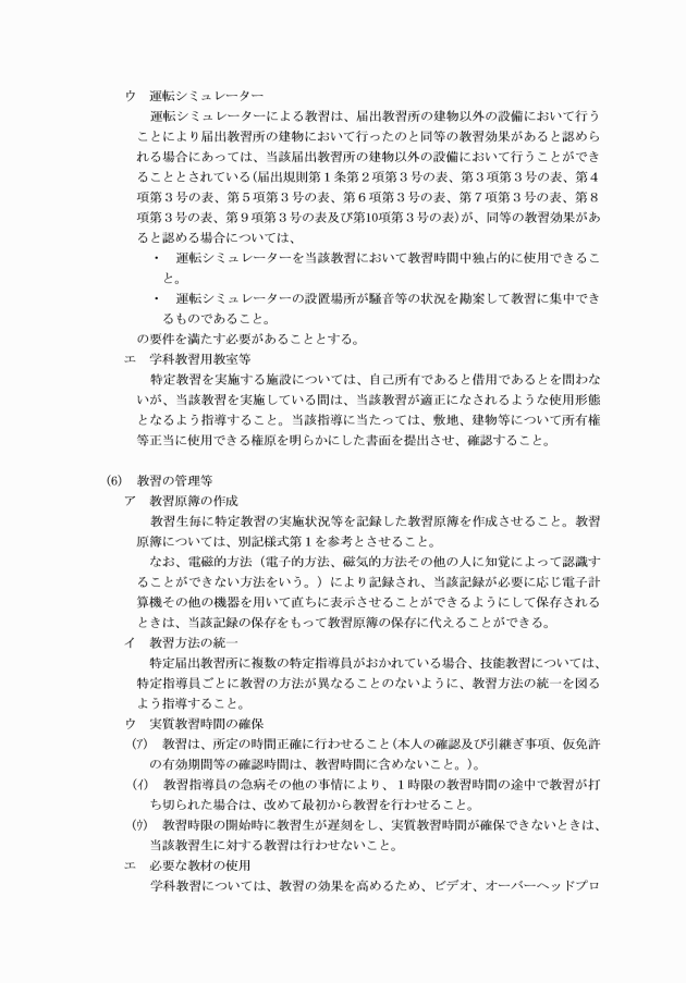
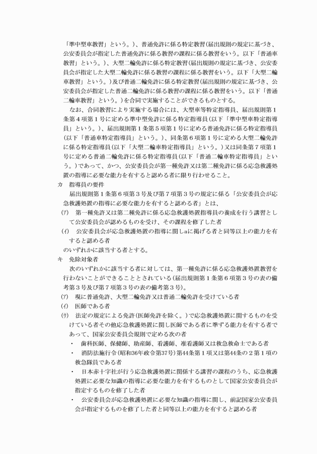
○許認可等一覧表(都道府県警察関係分)
令和8年1月27日
法令名 | No. | 条項名 | 処分の概要 | 行政庁 | 適用除外 | 審査基準 | 標準処理期間 | 頁 | 管理番号 | |
原権者 | 委任先 | |||||||||
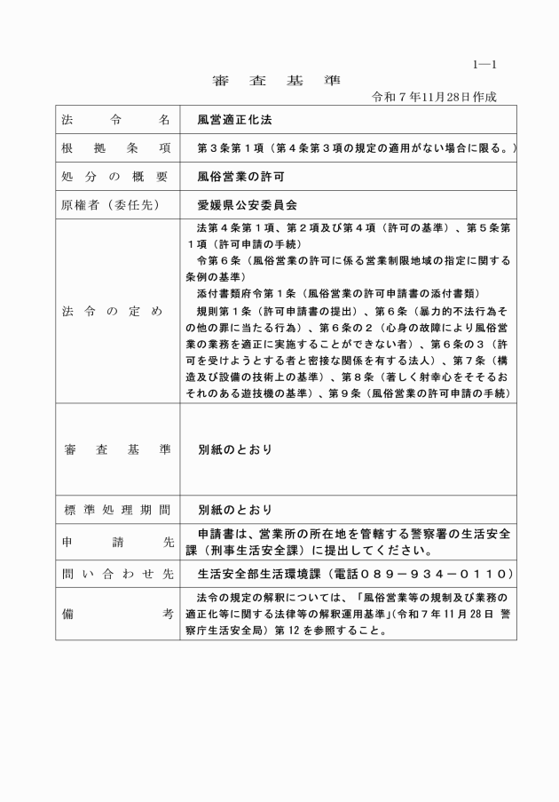
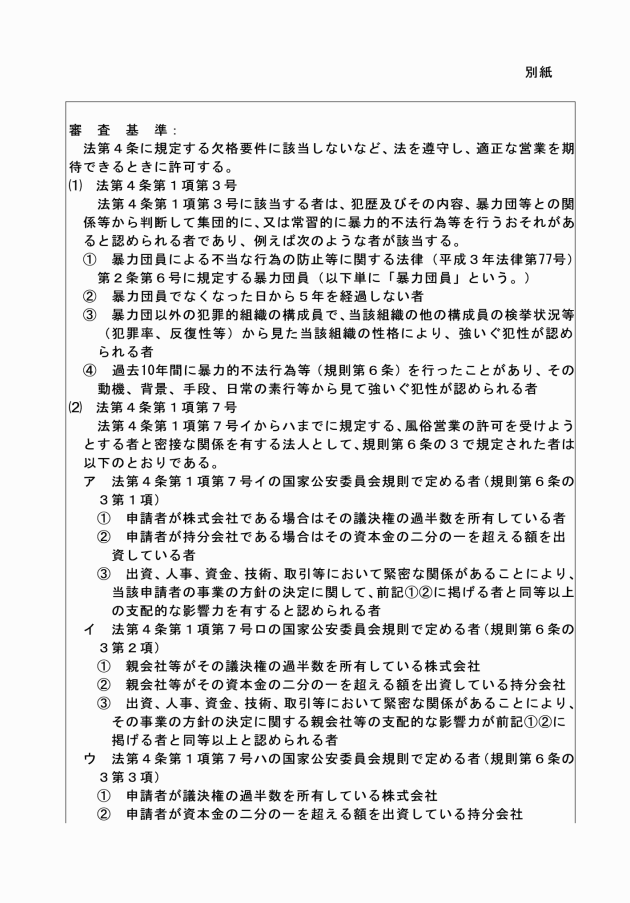
風俗営業等の規制及び業務の適正化等に関する法律(風俗営業等適正化法) [C23―122] | 1 | 3―1 | 風俗営業の許可(第4条第3項の適用がない場合に限る。) | 21 | 21 | ○ | イ※ | 13 | 1―1 | |
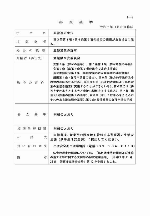
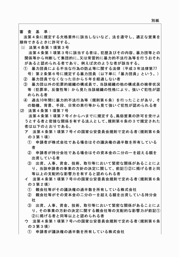
2 | 3―1 | 風俗営業の許可(第4条第3項の適用がある場合に限る。) | 21 | 21 | ○ | イ※ | 15 | 1―2 | ||
3 | 5―4 | 21 | 21 | ア | ○ | 17 | 1―3 | |||
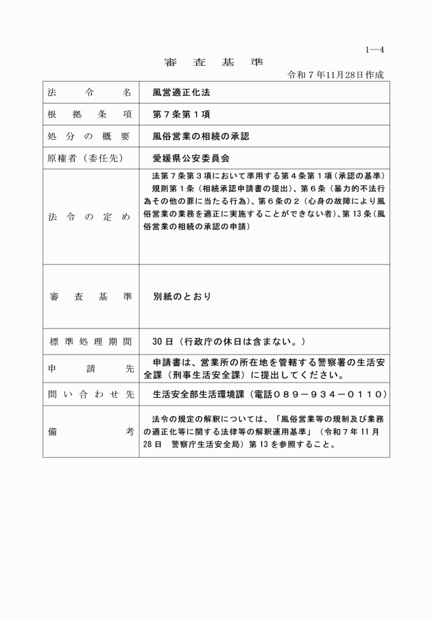
4 | 7―1 | 21 | 21 | ○ | ○ | 18 | 1―4 | |||
5 | 7―5 | 21 | 21 | ア | ○ | 19 | 1―5 | |||
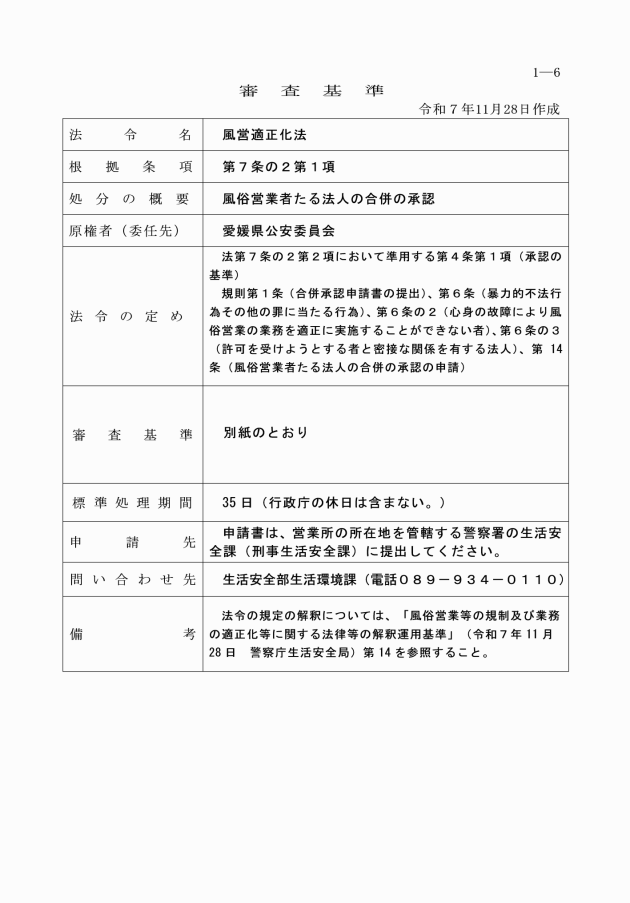
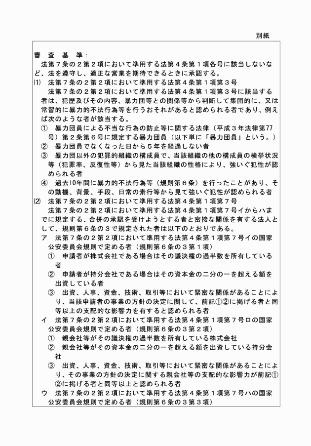
6 | 7の2―1 | 21 | 21 | ○ | ○ | 20 | 1―6 | |||
7 | 7の2―3 | 21 | 21 | ア | ○ | 21 | 1―7 | |||
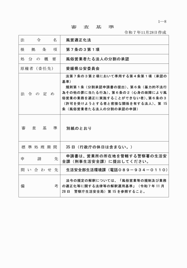
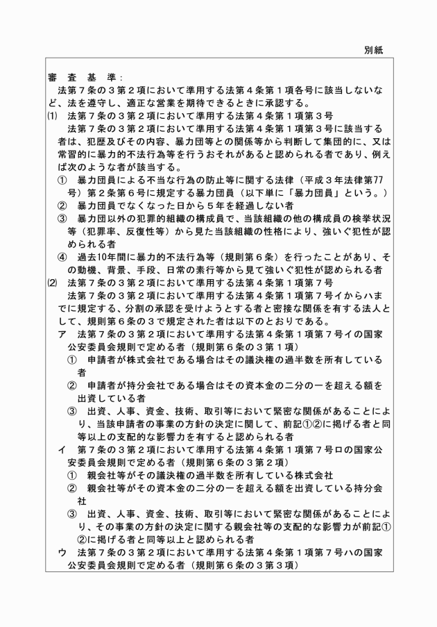
8 | 7の3―1 | 21 | 21 | ○ | ○ | 22 | 1―8 | |||
9 | 7の3―3 | 21 | 21 | ア | ○ | 23 | 1―9 | |||
10 | 9―1 | 21 | 21 | ア | イ※ | 24 | 1―10 | |||
11 | 9―4 | 21 | 21 | ア | ○ | 26 | 1―11 | |||
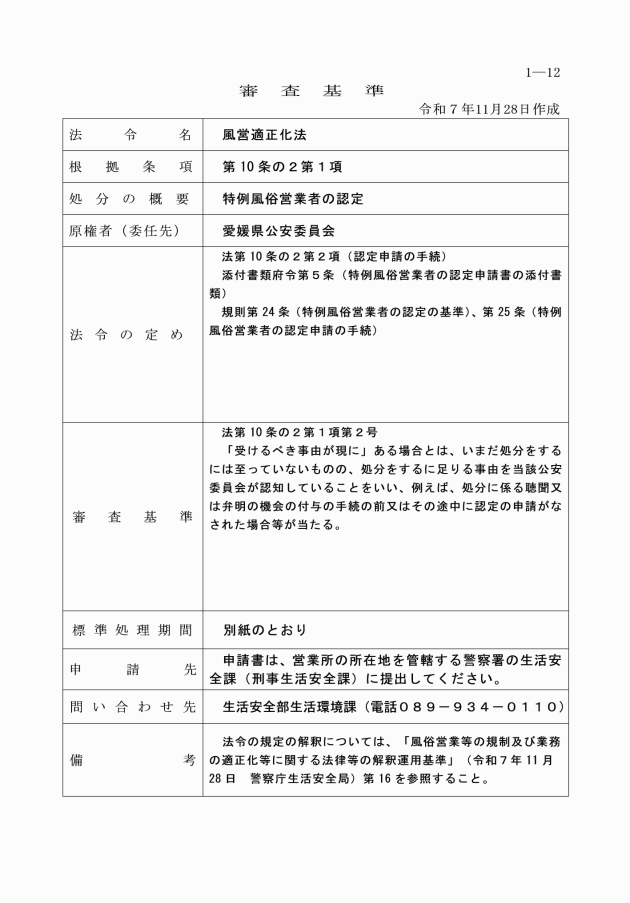
12 | 10の2―1 | 21 | 21 | ○ | イ※ | 27 | 1―12 | |||
13 | 10の2―5 | 21 | 21 | ア | ○ | 29 | 1―13 | |||
14 | 20―10 | 21 | 21 | ア | イ※ | 29の2 | 1―14 | |||
15 | 31―2 | 店舗型性風俗特殊営業の営業停止の標章の取り除き | 21 | 21 | ア | エ | ||||
16 | 31―3 | 店舗型性風俗特殊営業の営業停止の標章の取り除き | 21 | 21 | ア | エ | ||||
17 | 31の6―3 | 受付所営業の営業停止の標章の取り除き | 21 | 21 | ア | エ | ||||
18 | 31の16―2 | 店舗型電話異性紹介営業の営業停止の標章の取り除き | 21 | 21 | ア | エ | ||||
19 | 31の16―3 | 店舗型電話異性紹介営業の営業停止の標章の取り除き | 21 | 21 | ア | エ | ||||
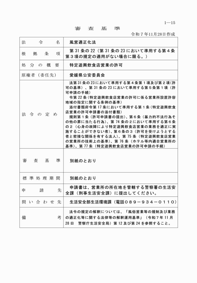
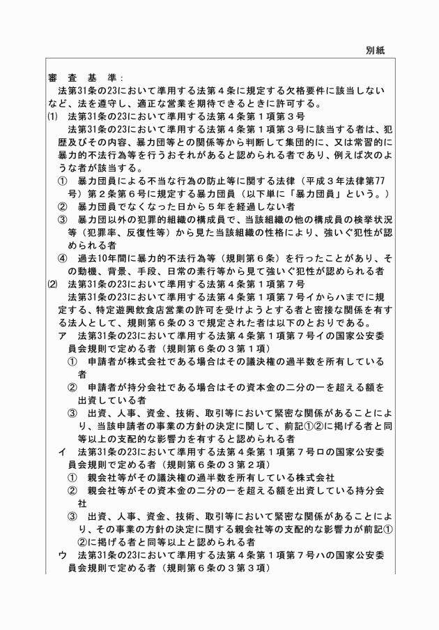
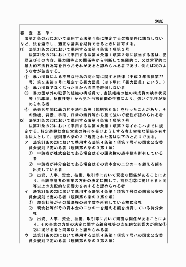
20 | 31の22 | 特定遊興飲食店営業の許可(第31条の23において準用する第4条第3項の規定第3項の適用がない場合に限る。) | 21 | 21 | ○ | イ※ | 29の4 | 1―15 | ||
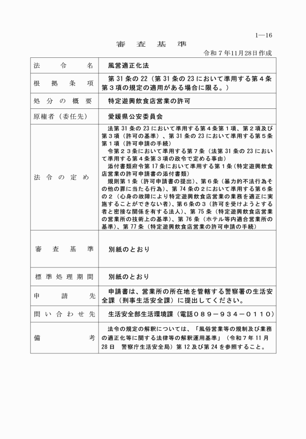
21 | 31の22 | 特定遊興飲食店営業の許可(第31条の23において準用する第4条第3項の規定第3項の適用がある場合に限る。) | 21 | 21 | ○ | イ※ | 29の6 | 1―16 | ||
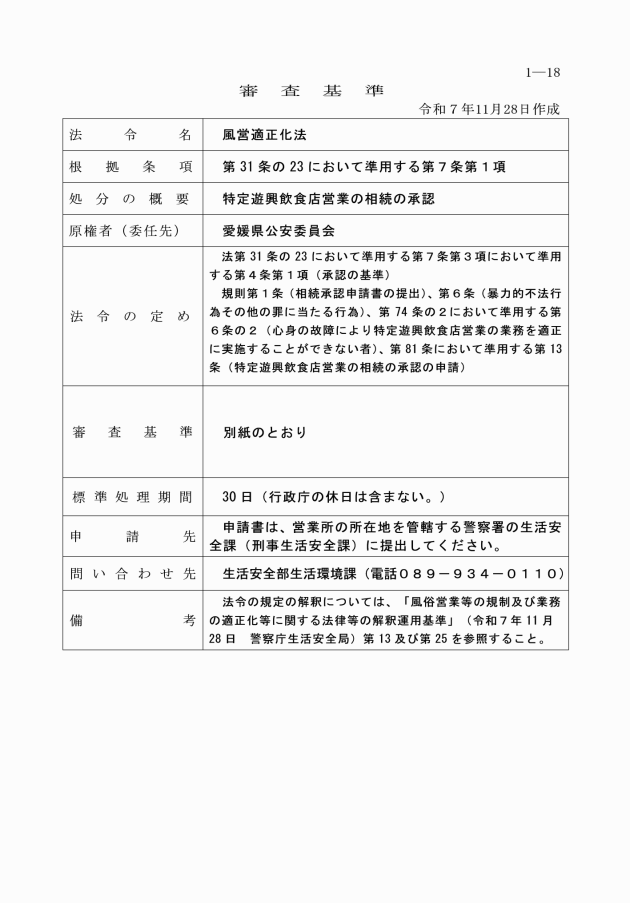
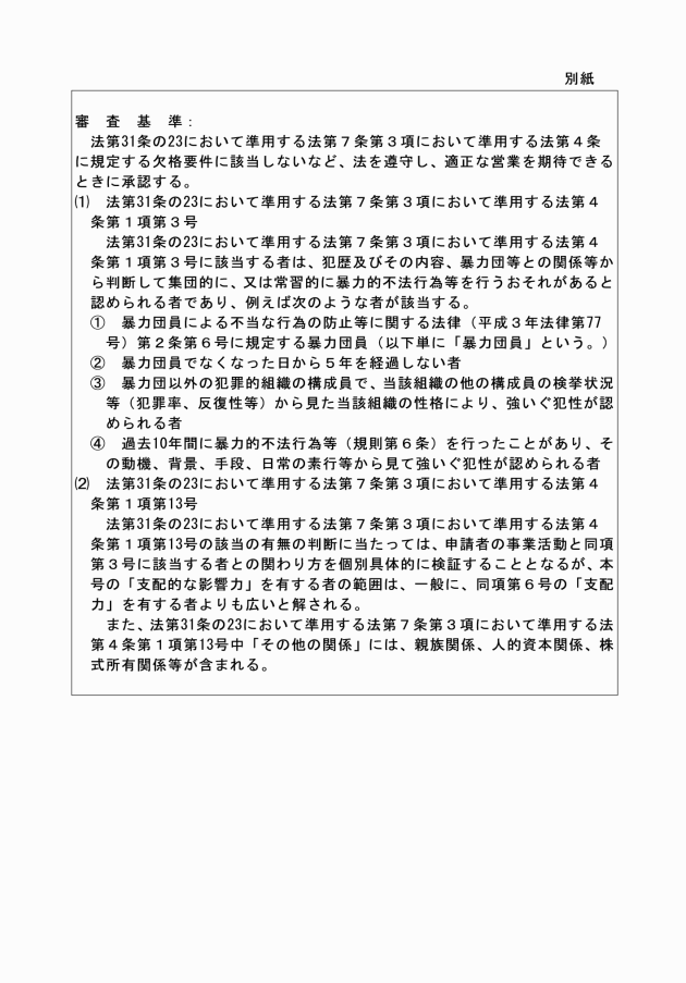
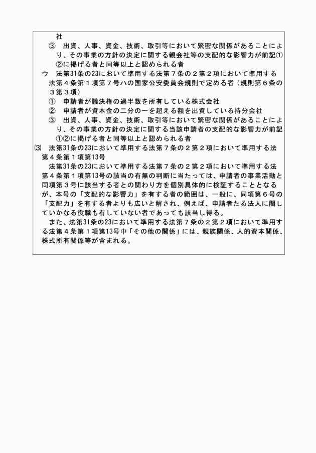
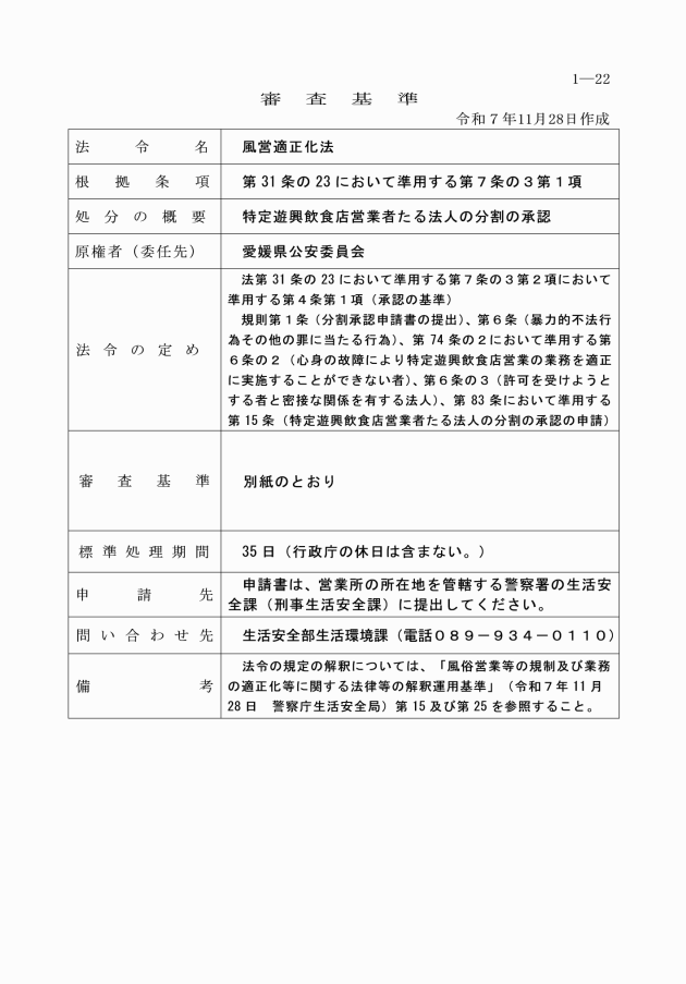
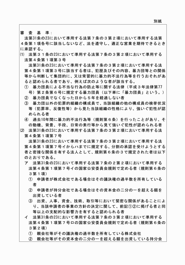
22 | 31の23 | 21 | 21 | ア | ○ | 29の8 | 1―17 | |||
23 | 31の23 | 21 | 21 | ○ | ○ | 29の9 | 1―18 | |||
24 | 31の23 | 21 | 21 | ア | ○ | 29の10 | 1―19 | |||
25 | 31の23 | 21 | 21 | ○ | ○ | 29の11 | 1―20 | |||
26 | 31の23 | 21 | 21 | ア | ○ | 29の12 | 1―21 | |||
27 | 31の23 | 21 | 21 | ○ | ○ | 29の13 | 1―22 | |||
28 | 31の23 | 21 | 21 | ア | ○ | 29の14 | 1―23 | |||
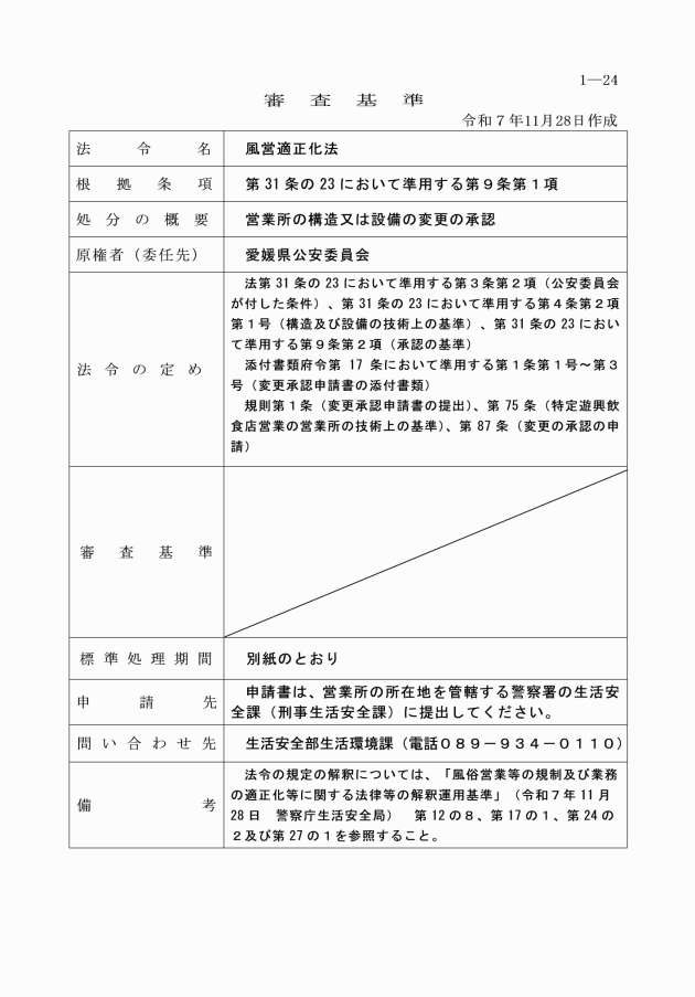
29 | 31の23 | 21 | 21 | ア | イ※ | 29の15 | 1―24 | |||
30 | 31の23 | 21 | 21 | ア | ○ | 29の17 | 1―25 | |||
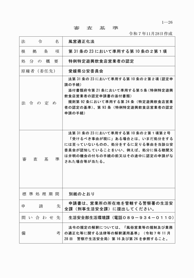
31 | 31の23 | 21 | 21 | ○ | イ※ | 29の18 | 1―26 | |||
32 | 31の23 | 21 | 21 | ア | ○ | 29の20 | 1―27 | |||
33 | 39―1 | 都道府県風俗環境浄化協会の指定 | 21 | なし | ウ | ウ | ||||
古物営業法 [C24―108] | 1 | 3 | 21 | なし | ○ | ○ | 30 | 2―1 | ||
2 | 3 | 21 | なし | ○ | ○ | 31 | 2―2 | |||
3 | 5―4 | 21 | 21 | ア | ○ | 32 | 2―3 | |||
4 | 7―5 | 21 | 21 | ア | ○ | 33 | 2―4 | |||
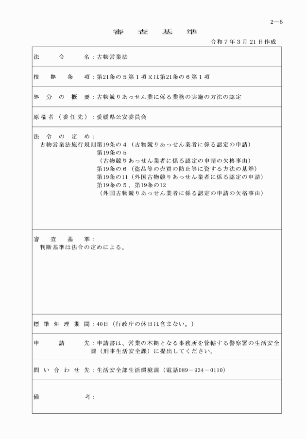
5 | 21の5―1 21の6―1 | 21 | 21 | ア | ○ | 33の2 | 2―5 | |||
質屋営業法 [C25―158] | 1 | 2―1 | 21 | 21 | ○ | ○ | 34 | 3―1 | ||
2 | 4―1 | 21 | 21 | ○ | ○ | 35 | 3―2 | |||
3 | 4―1 | 21 | 21 | ○ | ○ | 36 | 3―3 | |||
4 | 8―2 | 許可証の書換え(第4条第2項による届出の場合に限る。) | 21 | 21 | ア | ○ | 37 | 3―4 | ||
5 | 8―4 | 21 | 21 | ア | ○ | 38 | 3―5 | |||
6 | 28―3① | 21 | 21 | ○ | ○ | 39 | 3―6 | |||
7 | 28―5 | 21 | 21 | ○ | ○ | 40 | 3―7 | |||
銃砲刀剣類所持等取締法 [C33―006] | 1 | 4―1 | 21 | 21 | ○ | ○ | 41 | 4―1 | ||
2 | 4の4―1 | 21 | 21 | ア | ○ | 43 | 4―2 | |||
3 | 5の3―3 | 21 | 21 | ア | ○ | 44 | 4―3 | |||
4 | 5の3の2―3 | 21 | 21 | ア | ○ | 44の2 | 4―4 | |||
― | 5の4―1 | 猟銃の操作及び射撃に関する技能検定 | 3―1⑪ | |||||||
5 | 5の4―3 | 21 | 21 | ア | ○ | 45 | 4―5 | |||
6 | 5の5―3 | 21 | 21 | ア | ○ | 46 | 4―6 | |||
7 | 6―1 | 21 | 21 | ○ | ○ | 47 | 4―7 | |||
8 | 7―2 | 21 | 21 | ア | ○ | 48 | 4―8 | |||
9 | 7の3―1 | 21 | 21 | ○ | ア | 49 | 4―9 | |||
10 | 9の2―1 | 21 | 21 | ○ | ○ | 51 | 4―10 | |||
11 | 9の3―1 | 21 | 21 | ○ | ○ | 53 | 4―11 | |||
12 | 9の3の2―1 | 21 | 21 | ○ | ○ | 53の2 | 4―12 | |||
13 | 9の4―1 | 21 | 21 | ○ | ○ | 54 | 4―13 | |||
14 | 9の5―2 | 21 | 21 | ○ | ○ | 55 | 4―14 | |||
15 | 9の5―4 | 21 | 21 | ア | ○ | 57 | 4―15 | |||
16 | 9の9―1 | 21 | 21 | ○ | ○ | 58 | 4―16 | |||
17 | 9の10―2 | 21 | 21 | ○ | ○ | 59 | 4―17 | |||
18 | 9の10―3 | 21 | 21 | ア | ○ | 60の2 | 4―18 | |||
19 | 9の13―1 | 21 | 21 | ○ | ○ | 60の3 | 4―19 | |||
20 | 9の13―3 | 21 | 21 | ア | ○ | 60の5 | 4―20 | |||
21 | 9の14―3 | 21 | 21 | ア | ○ | 60の6 | 4―21 | |||
22 | 9の16―1 | 21 | 21 | ○ | ○ | 60の7 | 4―22 | |||
23 | 9の16―2 | 21 | 21 | ○ | ○ | 60の9 | 4―23 | |||
道路交通法 [C35―105] | 1 | 8―2 | 22 | 22,29 | ○ | ○ | 61 | 5―1 | ||
2 | 45―1 | 22 | 22,29 | ○ | ○ | 63 | 5―2 | |||
3 | 49の5 | 22 | 22,29 | ○ | ○ | 65 | 5―3 | |||
4 | 49の7―2 | 22 | 22,29 | ○ | ○ | 67 | 5―4 | |||
5 | 51の8―1 | 確認事務受託対象法人の登録 | 21 | なし | ○ | ○ | 68の2 | |||
6 | 51の8―6 | 確認事務受託対象法人の登録の更新 | 21 | なし | ○ | ○ | 68の3 | |||
7 | 51の13―1 | 駐車監視員資格者証の交付 | 21 | 21 | ○ | ○ | 68の4 | |||
8 | 51の13―1①ロ | 講習課程修了者と同等以上の技能等を有する者の認定 | 21 | 21 | ○ | ○ | 68の5 | |||
9 | 56―1 | 22 | 22,29 | ○ | ○ | 69 | 5―5 | |||
10 | ―2 | 22 | 22,29 | ○ | ○ | 71 | 5―5―1 | |||
11 | 57―3 | 22 | 22,29 | ○ | ○ | 73 | 5―5―2 | |||
12 | 59―2 | 21 | 21 | ○ | ○ | 75 | 5―6 | |||
― | 63―3 | 整備不良車両の運転許可 | 3―1⑬ | |||||||
13 | ―7 | 故障車両の整備確認 | 22 | 22,29 | イ | ○ | 77 | |||
14 | 75―10 | 自動車使用制限標章の取り除き | 21 | 21 | ア | エ | ||||
15 | 75の2―2 | 自動車使用制限標章の取り除き | 21 | 21 | ア | エ | ||||
16 | 75の12―1 | 21 | 21 | ○ | ○ | 77の2 | 5―6―1 | |||
17 | 75の16―1 | 21 | 21 | ○ | ○ | 77の4 | 5―6―2 | |||
18 | 77―1 | 22 | 22,29 | ○ | ○ | 78 | 5―6―3 | |||
19 | 78―5 | 22 | 22,29 | ア | ○ | 80 | 5―6―4 | |||
― | 84―1 | 運転免許(試験により判断する場合) | 3―1⑪ | |||||||
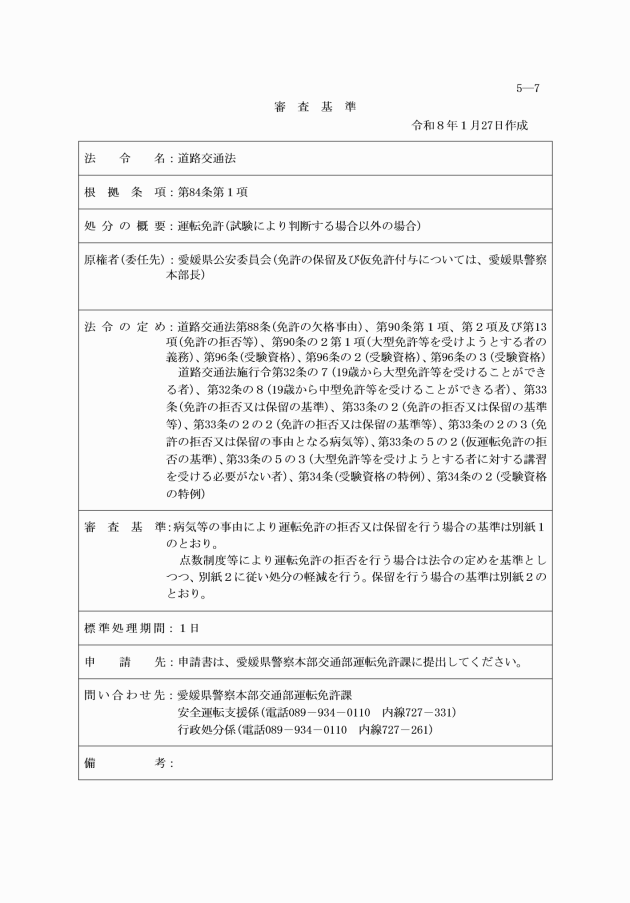
20 | ―1 | 21 | 21,22 | ○ | ○ | 81 | 5―7 | |||
― | 91 | 免許の条件の変更(限定解除) | 3―1⑪ | |||||||
21 | 94―2 | 21 | 21,22 | ア | ○ | 106 | 5―8 | |||
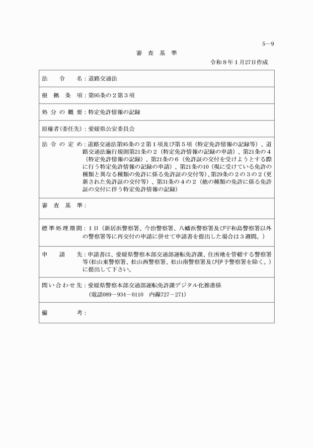
22 | 95の2―3 | 21 | 21 | ア | ○ | 107の2 | 5―9 | |||
23 | 95の2―11 | 21 | 21 | ア | ○ | 107の3 | 5―10 | |||
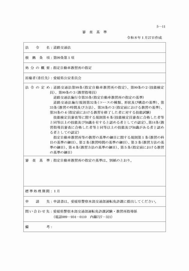
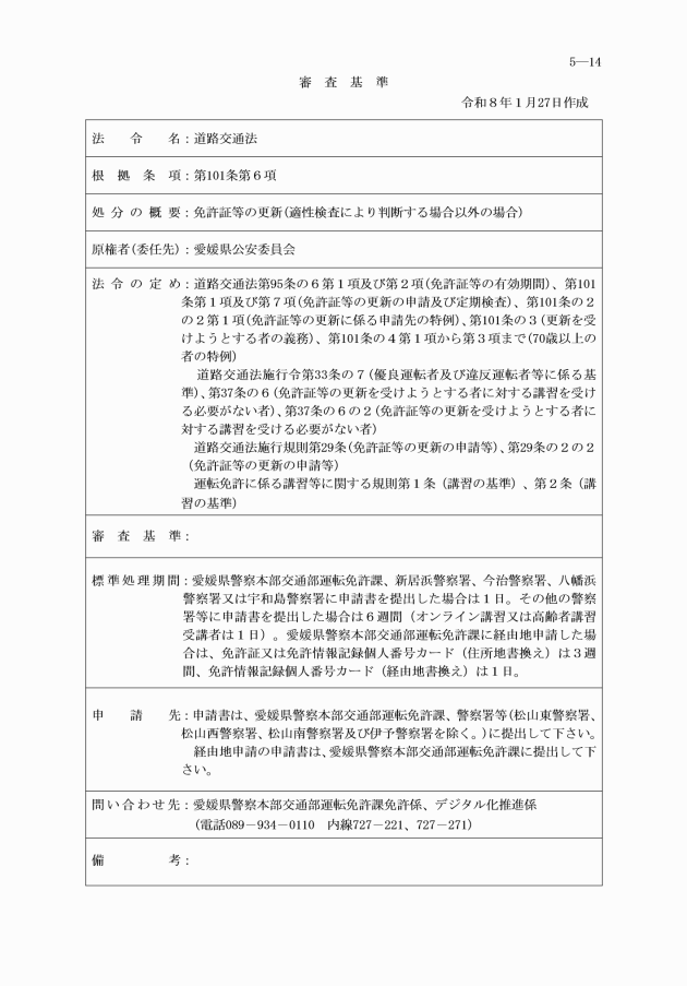
24 | 99―1 | 21 | 21 | ○ | ○ | 108 | 5―11 | |||
25 | 99の2―4 | 21 | 21 | ○ | ○ | 140 | 5―12 | |||
― | ―4①イ | 技能検定員審査に係る合否の判定 | 3―1⑪ | |||||||
26 | 99の3―4 | 21 | 21 | ○ | ○ | 142 | 5―13 | |||
― | ―4①イ | 教習指導員審査に係る合否の判定 | 3―1⑪ | |||||||
― | 101―5 | 免許証の更新(適性検査により判断する場合) | 3―1⑪ | |||||||
27 | ―6 | 21 | 21 | ア | ○ | 144 | 5―14 | |||
― | 101の2―3 | 更新期間前における免許証の更新(適性検査により判断する場合) | 3―1⑪ | |||||||
28 | ―4 | 21 | 21 | ア | ○ | 145 | 5―15 | |||
29 | 104の4―3 | 21 | 21 | ア | ○ | 146 | 5―16 | |||
30 | 105の2―2 | 21 | 21 | ア | ○ | 147 | 5―17 | |||
31 | 105の2―4 | 21 | 21 | ア | ○ | 147の2 | 5―18 | |||
32 | 107の7―3 | 21 | 21 | ア | ○ | 148 | 5―19 | |||
33 | 108の4―1 | 21 | 21 | ○ | ○ | 149 | 5―20 | |||
― | 108の6―1 | 講習業務規程の認可 | 4―3 | |||||||
― | ―1 | 講習業務規程の変更の認可 | 4―3 | |||||||
― | 108の10 | 特定講習の休廃止の許可 | 4―3 | |||||||
34 | 108の31 | 都道府県交通安全活動推進センターの指定 | 21 | なし | ウ | ウ | ||||
35 | 108の32の2―1 | 21 | 21 | ○ | ○ | 156 | 5―21 | |||
36 | 108の32の3―1 | 21 | 21 | ○ | ○ | 164の2 | 5―22 | |||
自動車の保管場所の確保等に関する法律(保管場所法) [C37―145] | 1 | 4―1 | 22 | なし | ア | ○ | 165 | 6―1 | ||
警備業法 [C47―117] | 1 | 4 | 21 | 21 | ○ | ○ | 170 | 7―1 | ||
2 | 7―1 | 21 | 21 | ○ | ○ | 171 | 7―2 | |||
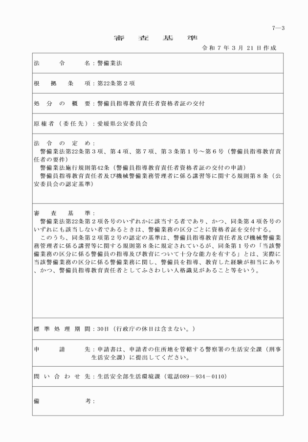
3 | 22―2 | 21 | 21 | ○ | ○ | 172 | 7―3 | |||
4 | 22―5 | 21 | 21 | ア | ○ | 173 | 7―4 | |||
5 | 22―6 | 21 | 21 | ア | ○ | 174 | 7―5 | |||
6 | 23―4 | 21 | 21 | ア | ○ | 175 | 7―6 | |||
7 | 23―5 | 21 | 21 | ア | ○ | 176 | 7―7 | |||
8 | 23―5 | 21 | 21 | ア | ○ | 177 | 7―8 | |||
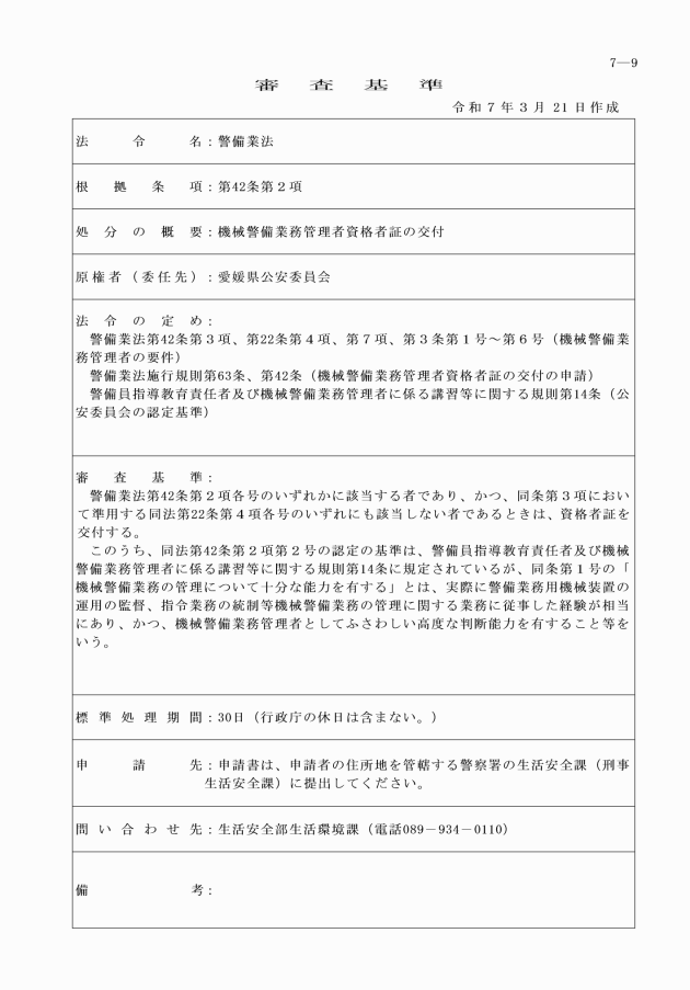
9 | 42―2 | 21 | 21 | ○ | ○ | 178 | 7―9 | |||
10 | 42―3 | 21 | 21 | ア | ○ | 179 | 7―10 | |||
11 | 42―3 | 21 | 21 | ア | ○ | 180 | 7―11 | |||
犯罪被害者等給付金の支給等による犯罪被害者等の支援に関する法律 [C55―036] | 1 | 11―1 | 21 | なし | ○ | ○ | 183 | 8―1 | ||
2 | 23―1 | 21 | なし | ○ | イ | 184 | 8―2 | |||
暴力団員による不当な行為の防止等に関する法律(暴力団対策法) [D03―077] | 1 | 32―3 | 都道府県暴力追放運動推進センターの指定 | 21 | 21 | ウ | ウ | |||
自動車運転代行業の業務の適正化に関する法律 [D13―057] | 1 | 4 | 21 | 21 | ○ | ○ | 184の2 | 8―3 | ||
オウム真理教犯罪被害者等を救済するための給付金の支給に関する法律 [D20―080] | 1 | 7―1 | 21 | 21 | ○ | ○ | 184の3 | 8―4 | ||
国外犯罪被害弔慰金等の支給に関する法律 [D28―073] | 1 | 11―1 | 21 | 21 | ○ | ○ | 184の4 | 8―5 | ||
銃砲刀剣類所持等取締法施行令 [J33―033] | 1 | 24―2 | 21 | 21 | ○ | ○ | 185 | 9―1 | ||
道路交通法施行令 [J35―270] | 1 | 13―1 | 21 | 21 | ア | ○ | 186 | 10―1 | ||
2 | 14の2② | 21 | 21 | ア | ○ | 187 | 10―2 | |||
― | 32の3 | 公安委員会が行う審査に係る合否の判定 | 3―1⑪ | |||||||
― | 32の4 | 公安委員会が行う審査に係る合否の判定 | 3―1⑪ | |||||||
― | 32の5 | 公安委員会が行う審査に係る合否の判定 | 3―1⑪ | |||||||
3 | 32の7―2 | 21 | 21 | ○ | ○ | 225の2 | 10―3 | |||
4 | 32の8―2 | 21 | 21 | ○ | ○ | 225の16 | 10―4 | |||
5 | 33の5の3―1①ハ | 届出自動車教習所が行う教習の課程の指定(大型自動車免許、中型自動車免許、準中型自動車免許及び普通自動車免許に係るものに限る。) | 21 | 21 | ○ | ○ | 225の30 | 10―5 | ||
6 | 33の5の3―2①ハ | 21 | 21 | ○ | ○ | 225の89 | 10―6 | |||
7 | 33の5の3―4①ハ | 届出自動車教習所が行う教習の課程の指定(大型自動車第二種免許、中型自動車第二種免許及び普通自動車第二種免許に係るものに限る。) | 21 | 21 | ○ | ○ | 225の116 | 10―7 | ||
8 | 34―2 | 21 | 21 | ○ | ○ | 225の150 | 10―8 | |||
9 | 34―4 | 21 | 21 | ○ | ○ | 225の164 | 10―9 | |||
10 | 34―5 | 21 | 21 | ○ | ○ | 225の178 | 10―10 | |||
11 | 34―7 | 普通自動車免許等を受けていた期間が通算して1年以上で牽引第二種免許以外の第二運転免許の運転免許試験を受けるための教習の課程の指定 | 21 | 21 | ○ | ○ | 225の192 | 10―11 | ||
12 | 34―8 | 21 | 21 | ○ | ○ | 225の206 | 10―12 | |||
13 | 34―10 | 21 | 21 | ○ | ○ | 226の13 | 10―13 | |||
遺失物法施行令 [K19―021] | 1 | 5⑤ | 21,21 | なし | ○ | ○ | 226の27 | 10―14 | ||
道路交通法施行規則 [Q35―060] | 1 | 1―2―① | 22 | なし | ○ | ○ | 226の28 | 11―1 | ||
2 | 1の5―2 | 22 | なし | ○ | ○ | 227 | 11―2 | |||
3 | 30の13―1 | 21 | 21 | ア | ○ | 227の2 | 11―3 | |||
警備員指導教育責任者及び機械警備業務管理者に係る講習等に関する規則(警備員指導教育責任者講習等規則) [Q58―002] | 1 | 7―2 | 21 | 21 | ア | ○ | 228 | 12―1 | ||
2 | 12―2 | 21 | 21 | ア | ○ | 229 | 12―2 | |||
風俗営業等の規制及び業務の適正化等に関する法律施行規則(風俗営業等適正化法施行規則) [Q60―001] | 1 | 45 | 21 | 21 | ア | ○ | 230 | 13―1 | ||
2 | 55―2 | 21 | 21 | ア | ○ | 231 | 13―2 | |||
3 | 61―2 | 21 | 21 | ア | ○ | 232 | 13―3 | |||
4 | 66―2 | 21 | 21 | ア | ○ | 233 | 13―4 | |||
5 | 72―2 | 21 | 21 | ア | ○ | 233の2 | 13―5 | |||
暴力追放運動推進センターに関する規則(暴力追放運動推進センター規則) [R03―007] | 1 | 7―1 | 都道府県センターの相談事業規程の承認 | 21 | なし | ウ | ウ | |||
2 | ―1 | 都道府県センターの相談事業規程変更の承認 | 21 | なし | イ | イ | ||||
技能検定員審査等に関する規則 [R06―003] | 1 | 5―2 | 21 | 21 | ア | ○ | 233の3 | 14―1 | ||
2 | 8―1 | 21 | 21 | ア | ○ | 233の4 | 14―2 | |||
3 | 13―2 | 21 | 21 | ア | ○ | 233の5 | 14―3 | |||
4 | 16―1 | 21 | 21 | ア | ○ | 233の6 | 14―4 | |||
古物営業法施行規則 [R07―010] | 1 | 12―1 | 21 | 21 | イ | ○ | 234 | 14―5 | ||
2 | 23 | 21 | 21 | ○ | ○ | 234の2 | 14―6 | |||
犯罪被害者等早期援助団体に関する規則 [R14―001] | 1 | 3―2 | 21 | なし | ○ | イ | 234の6 | 14―7 | ||
確認事務の委託の手続等に関する規則 [R16―023] | 1 | 9―2 | 駐車監視員資格者講習修了証明書の再交付 | 21 | 21 | ア | ○ | 234の7 | ||
2 | 10―5 | 認定書の再交付 | 21 | 21 | ア | ○ | 234の8 | |||
3 | 13―1 | 駐車監視員資格者証の書換え交付 | 21 | 21 | ア | ○ | 234の9 | |||
4 | 13―2 | 駐車監視員資格者証の再交付 | 21 | 21 | ア | ○ | 234の10 | |||
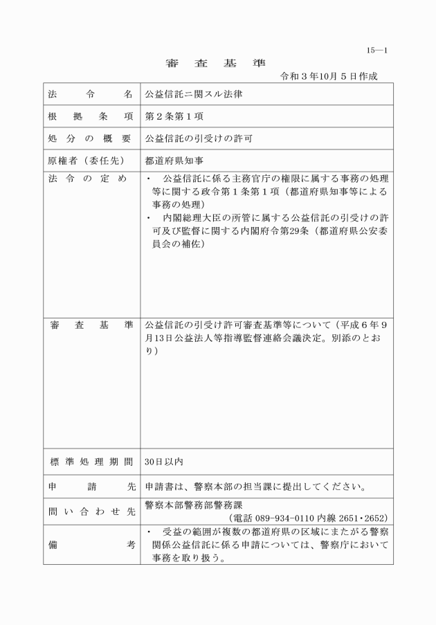
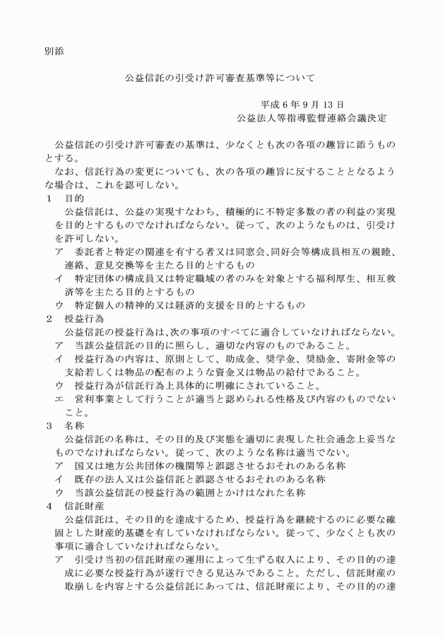
公益信託ニ関スル法律 [B11―062] | 1 | 2―1 | 20 | なし | ○ | ○ | 236 | 15―1 | ||
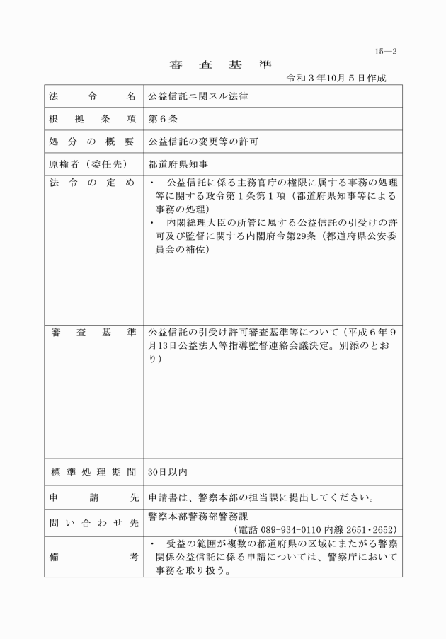
2 | 6 | 20 | なし | ○ | ○ | 239 | 15―2 | |||
3 | 7 | 公益信託の受託者の辞任の許可 | 20 | なし | エ | エ | ||||
火薬類取締法 [C25―149] | 1 | 17―1 | 猟銃用火薬類等の譲渡し又は譲受けの許可 | 21 | 21 | ○ | ○ | 249 | ||
2 | ―8 | 譲渡許可証又は譲受許可証の再交付 | 21 | 21 | ア | ○ | 250 | |||
3 | 19―4 | 運搬証明書の再交付 | 21 | 21 | ア | ○ | 251 | |||
4 | 24―1 | 猟銃用火薬類等の輸入の許可 | 21 | 21 | ○ | ○ | 252 | |||
5 | 25―1 | 猟銃用火薬類等の消費の許可 | 21 | 21 | ○ | ○ | 253 | |||
核原料物質、核燃料物質及び原子炉の規制に関する法律(原子炉等規制法) [C32―166] | 1 | 59―9 | 運搬証明書の書換え | 21 | なし | ア | ○ | 254 | ||
2 | 59―10 | 運搬証明書の再交付 | 21 | なし | ア | ○ | 255 | |||
自転車の安全利用の促進及び自転車等の駐車対策の総合的推進に関する法律(自転車法) [C55―087] | 1 | 12―3 | 21 | なし | ア | ○ | 258 | 16―1 | ||
一般社団法人及び一般財団法人に関する法律及び公益社団法人及び公益財団法人の認定等に関する法律の施行に伴う関係法律の整備等に関する法律 [D18―050] | 1 | 67―2 | 20 | なし | ○ | ○ | 258の2 | 17―1 | ||
2 | 69―1 | 20 | なし | ○ | ○ | 258の3 | 17―2 | |||
3 | 92 | 20 | なし | ○ | ○ | 258の4 | 17―3 | |||
4 | 94―6 | 20 | なし | ○ | ○ | 258の5 | 17―4 | |||
5 | 95 | 20 | なし | ○ | ○ | 258の16 | 17―5 | |||
6 | 95 | 特例民法法人の残余財産の処分の許可 | 20 | なし | エ | エ | ||||
災害対策基本法施行令 [J37―288] | 1 | 33―1 | 21 | なし | ○ | ○ | 259 | 18―1 | ||
2 | ―2 | 21 | なし | ○ | ○ | 259の2 | 18―2 | |||
大規模地震対策特別措置法施行令 [J53―385] | 1 | 12―1 | 21 | なし | ○ | ○ | 260 | 19―1 | ||
2 | ―2 | 21 | なし | ○ | ○ | 261 | 19―2 | |||
化学兵器の禁止及び特定物質の規制等に関する法律施行令 [K07―192] | 1 | 3の2 | 21 | なし | ア | ○ | 262 | 20―1 | ||
2 | 3の3 | 運搬証明書の再交付 | 21 | なし | ア | ○ | 264 | |||
感染症の予防及び感染症の患者に対する医療に関する法律施行令 [K10―420] | 1 | 21 | 運搬証明書の書換え | 21 | なし | ア | ○ | 264の2 | ||
2 | 22 | 21 | なし | ア | ○ | 264の2の2 | 21―1 | |||
原子力災害対策特別措置法施行令 [K12―195] | 1 | 8―1 | 21 | なし | ○ | ○ | 264の2の3 | 22―1 | ||
2 | ―2 | 21 | なし | ○ | ○ | 264の2の4 | 22―2 | |||
3 | ―1、2 | 21 | なし | ア | ○ | 264の2の5 | 22―3 | |||
4 | ―1、2 | 21 | なし | ア | ○ | 264の2の6 | 22―4 | |||
武力攻撃事態等における国民の保護のための措置に関する法律施行令 [K16―275] | 1 | 39 | 21 | なし | ○ | ○ | 264の2の7 | 23―1 | ||
2 | 39 | 21 | なし | ○ | ○ | 264の2の8 | 23―2 | |||
3 | 39 | 21 | なし | ア | ○ | 264の2の9 | 23―3 | |||
4 | 39 | 21 | なし | ア | ○ | 264の2の10 | 23―4 | |||
[平成10年愛媛県条例第27号] | 1 | 11 | 21,22 | なし | ○ | ○ | 264の3 | 24―1 | ||
個人情報の保護に関する法律 [D15―057] | 1 | 82 | 21,22 | なし | ○ | ○ | 264の22 | 25―1 | ||
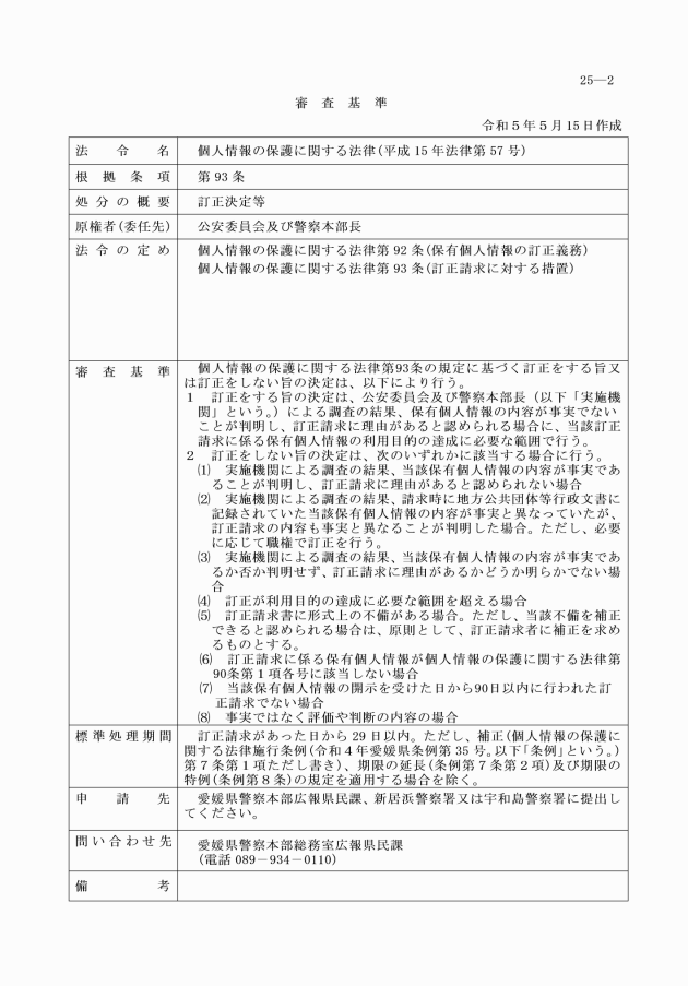
2 | 93 | 21,22 | なし | ○ | ○ | 264の33 | 25―2 | |||
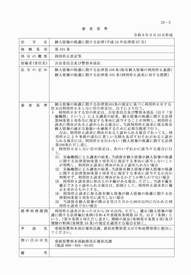
3 | 101 | 21,22 | なし | ○ | ○ | 264の34 | 25―3 | |||
災害対策基本法施行規則 [Q37―052] | 1 | 6の3―1 | 21 | なし | ア | ○ | 264の35 | 26―1 | ||
2 | 6の4―1 | 21 | なし | ア | ○ | 264の36 | 26―2 | |||
大規模地震対策特別措置法施行規則 [Q54―038] | 1 | 6の3―1 | 21 | なし | ア | ○ | 264の37 | 27―1 | ||
2 | 6の4―1 | 21 | なし | ア | ○ | 264の38 | 27―2 | |||






















































































































































































































































































































































































































































































































































































