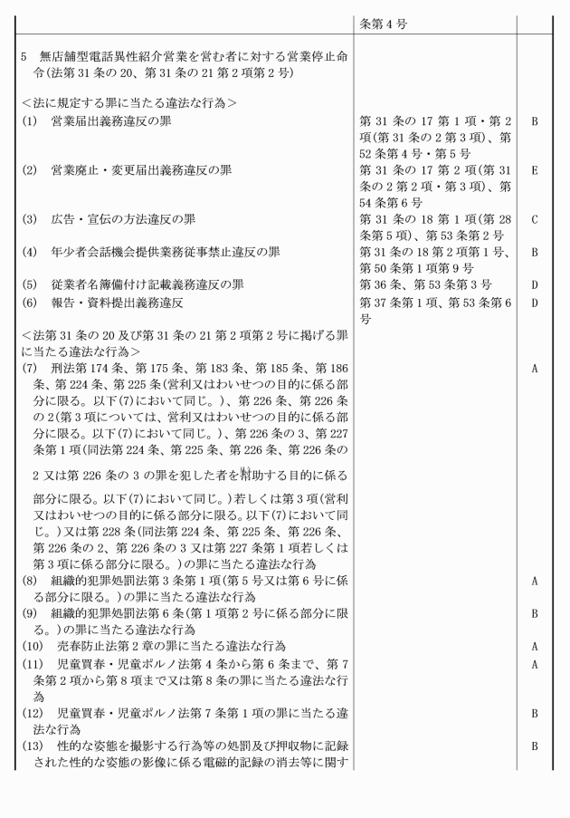
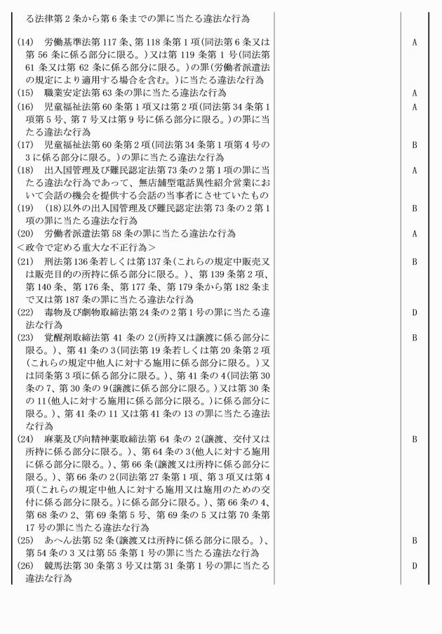
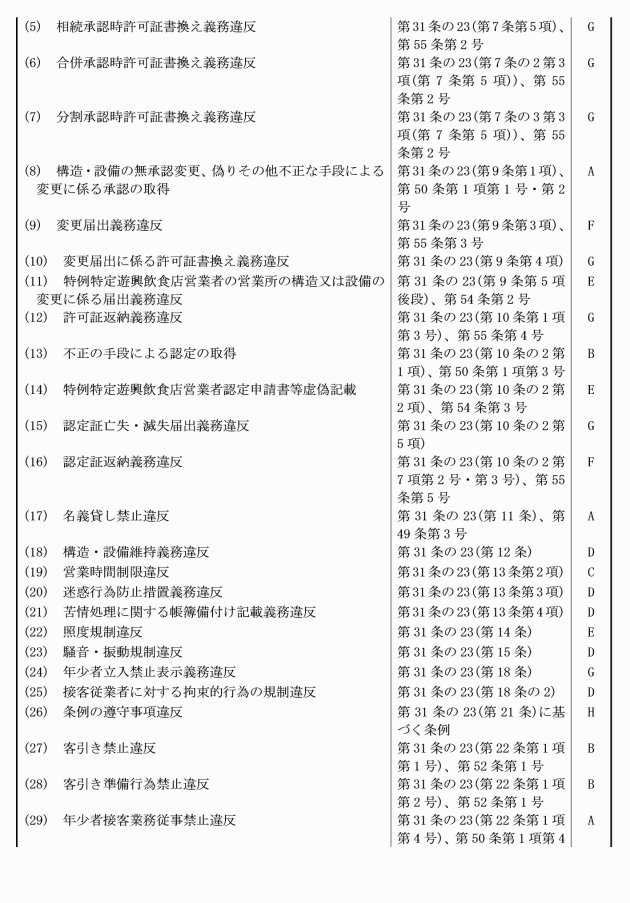
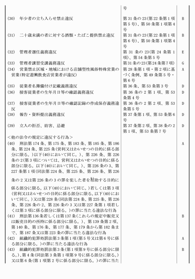
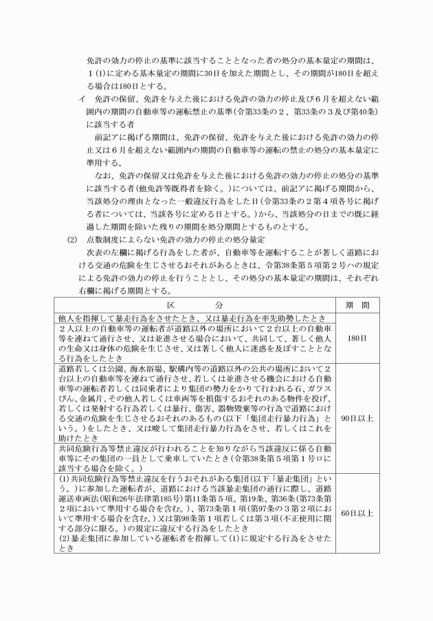
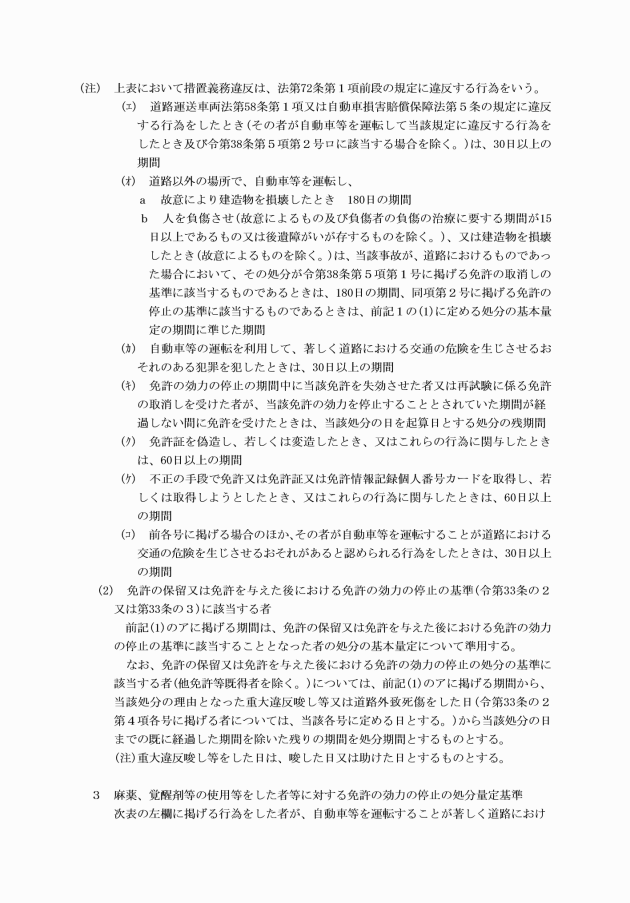
○不利益処分一覧表(都道府県警察関係分)
令和8年1月27日
法令名 | No. | 条項名 | 処分の概要 | 行政庁 | 処分基準 | 頁 | 管理番号 | |
原権者 | 委任先 | |||||||
風俗営業等の規制及び業務の適正化等に関する法律(風俗営業等適正化法) [C23―122] | 1 | 3―2 | 風俗営業の許可の条件の付加及び変更 | 21 | 21 | イ | ||
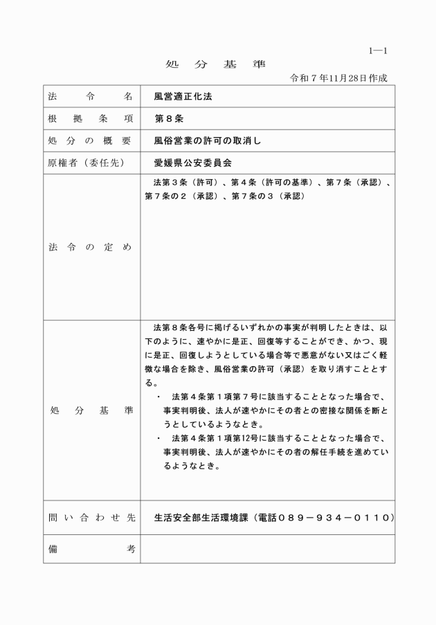
2 | 8 | 21 | 21 | ○ | 265 | 1―1 | ||
3 | 10の2―6 | 特例風俗営業者の認定の取消し | 21 | 21 | ア | |||
4 | 25 | 21 | 21 | ○ | 265の2 | 1―2 | ||
5 | 26―1 | 21 | 21 | ○ | 265の3 | 1―3 | ||
6 | ―2 | 21 | 21 | ○ | 265の4 | 1―4 | ||
7 | 29 | 21 | 21 | ○ | 265の5 | 1―5 | ||
8 | 30―1 | 21 | 21 | ○ | 265の6 | 1―6 | ||
9 | ―2 | 21 | 21 | ○ | 265の7 | 1―7 | ||
10 | ―3 | 21 | 21 | ○ | 265の8 | 1―8 | ||
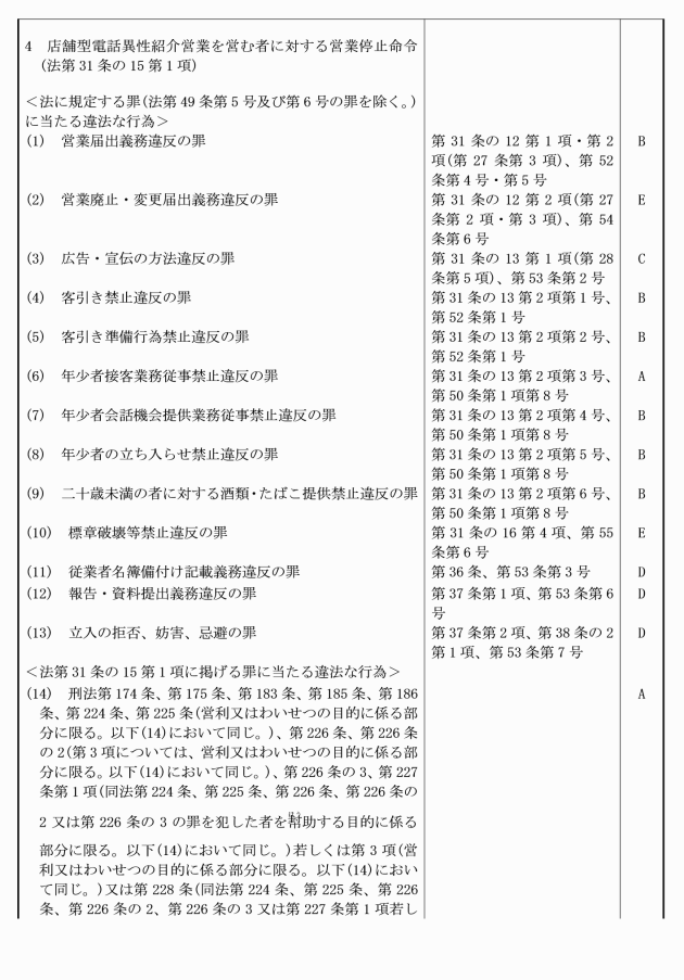
11 | 31の4―1 | 21 | 21 | ○ | 265の9 | 1―9 | ||
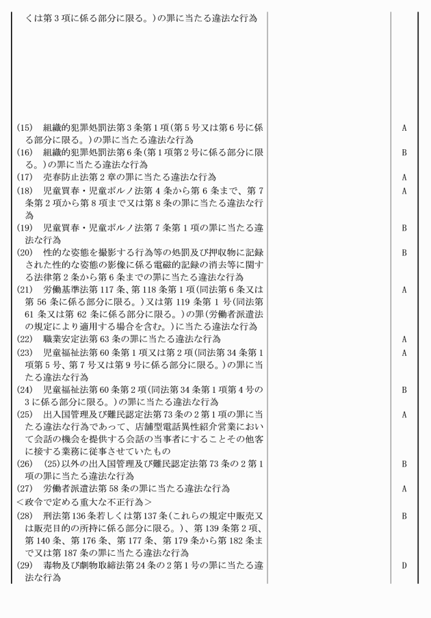
12 | 31の5―1 | 21 | 21 | ○ | 265の10 | 1―10 | ||
13 | ―2 | 21 | 21 | ○ | 265の11 | 1―11 | ||
14 | 31の6―2① | 21 | 21 | ○ | 265の12 | 1―12 | ||
15 | ② | 21 | 21 | ○ | 265の13 | 1―13 | ||
16 | ③ | 21 | 21 | ○ | 265の14 | 1―14 | ||
17 | 31の9―1 | 21 | 21 | ○ | 265の15 | 1―15 | ||
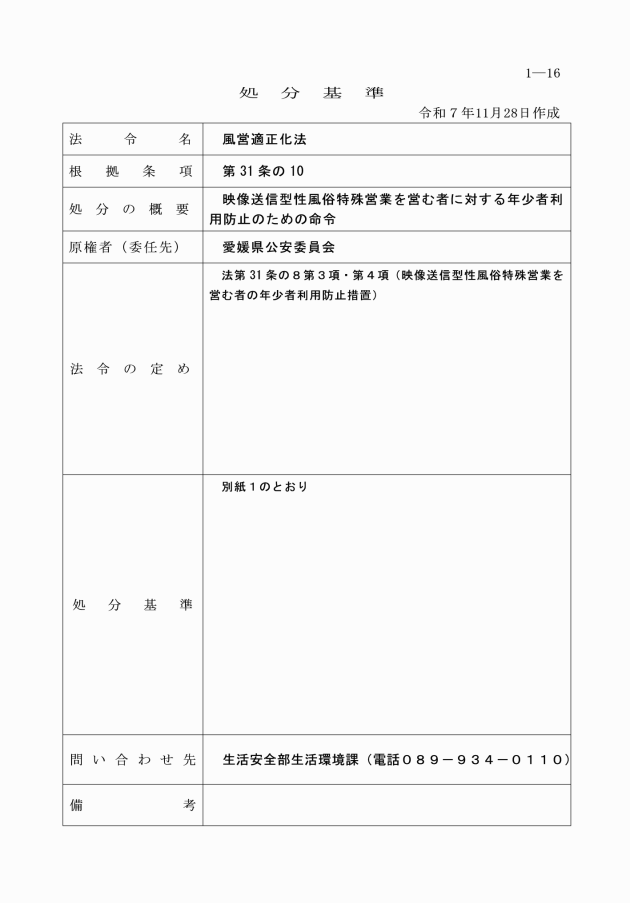
18 | 31の10 | 21 | 21 | ○ | 265の16 | 1―16 | ||
19 | 31の11―2① | 21 | 21 | ○ | 265の17 | 1―17 | ||
20 | ② | 21 | 21 | ○ | 265の18 | 1―18 | ||
21 | 31の14 | 21 | 21 | ○ | 265の19 | 1―19 | ||
22 | 31の15―1 | 21 | 21 | ○ | 265の20 | 1―20 | ||
23 | 31の15―2 | 21 | 21 | ○ | 265の21 | 1―21 | ||
24 | 31の19―1 | 21 | 21 | ○ | 265の22 | 1―22 | ||
25 | 31の20 | 21 | 21 | ○ | 265の23 | 1―23 | ||
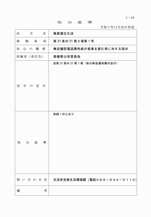
26 | 31の21―2① | 21 | 21 | ○ | 265の24 | 1―24 | ||
27 | ② | 21 | 21 | ○ | 265の25 | 1―25 | ||
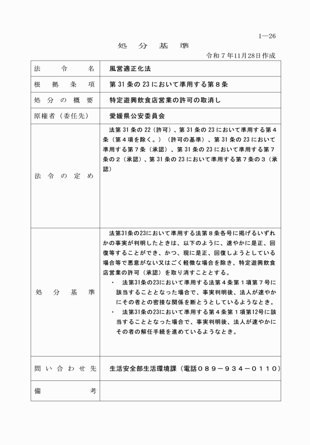
28 | 31の23 | 21 | 21 | ○ | 265の26 | 1―26 | ||
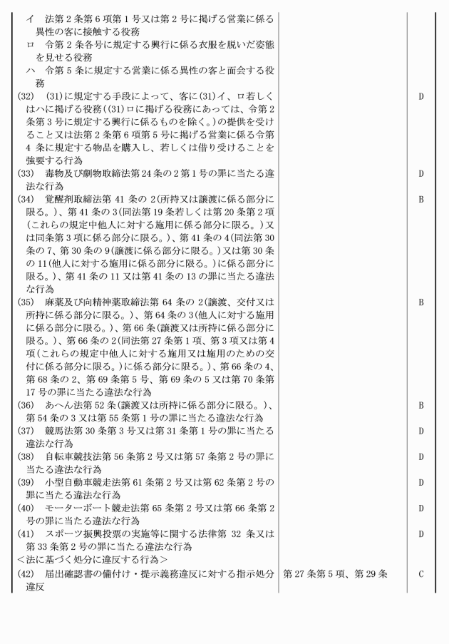
29 | 31の24 | 21 | 21 | ○ | 265の27 | 1―27 | ||
30 | 31の25―1 | 21 | 21 | ○ | 265の28 | 1―28 | ||
31 | 31の25―2 | 21 | 21 | ○ | 265の29 | 1―29 | ||
32 | 34―1 | 21 | 21 | ○ | 265の30 | 1―30 | ||
33 | ―2 | 21 | 21 | ○ | 265の31 | 1―31 | ||
34 | 35 | 21 | 21 | ○ | 265の32 | 1―32 | ||
35 | 35の2 | 21 | 21 | ○ | 265の33 | 1―33 | ||
36 | 35の4―1 | 21 | 21 | ○ | 265の34 | 1―34 | ||
37 | ―2 | 21 | 21 | ○ | 265の35 | 1―35 | ||
38 | 35の4―4① | 21 | 21 | ○ | 265の36 | 1―36 | ||
39 | ② | 21 | 21 | ○ | 265の37 | 1―37 | ||
40 | 39―3 | 都道府県風俗環境浄化協会に対する改善命令 | 21 | なし | イ | |||
41 | ―4 | 都道府県風俗環境浄化協会の指定の取消し | 21 | なし | イ | |||
古物営業法 [C24―108] | 1 | 6―1,2 | 21 | なし | ○ | 266 | 2―1 | |
2 | 21 | 22 | なし | ○ | 267 | 2―2 | ||
3 | 21の7 | 22 | なし | ○ | 268 | 2―3 | ||
4 | 23 | 21 | 21 | ○ | 269 | 2―4 | ||
5 | 24―1 | 21 | なし | ○ | 270 | 2―5 | ||
6 | 24 | 21 | 21 | ○ | 271 | 2―6 | ||
質屋営業法 [C25―158] | 1 | 23 | 22 | なし | ○ | 272 | 3―1 | |
2 | 25―1 | 21 | 21 | ○ | 273 | 3―2 | ||
3 | ―2 | 21 | 21 | ○ | 274 | 3―3 | ||
銃砲刀剣類所持等取締法 [C33―006] | 1 | 4―2 | 銃砲等の許可の条件の付加及び変更 | 21 | 21 | イ | ||
2 | 4の3―2 | 21 | 21 | ○ | 282 | 4―1 | ||
3 | 4の4―2 | 21 | 21 | ○ | 283 | 4―2 | ||
4 | 4の4―3 | 21 | 21 | ○ | 283の2 | 4―3 | ||
5 | 8―7 | 21 | 21 | ○ | 284 | 4―4 | ||
6 | 8の2―2 | 拳銃部品の提出命令 | 21 | 21 | ア | |||
7 | 9の2―2 | 21 | 21 | ○ | 285 | 4―5 | ||
8 | 9の3―2 | 21 | 21 | ○ | 287 | 4―6 | ||
9 | 9の3の2―2 | 21 | 21 | ○ | 287の2 | 4―7 | ||
10 | 9の4―3 | 21 | 21 | ○ | 288 | 4―8 | ||
11 | 9の5―3 | 21 | 21 | ○ | 289 | 4―9 | ||
12 | 9の6―3 | 21 | 21 | ○ | 291 | 4―10 | ||
13 | 9の7―3 | 21 | 21 | ○ | 292 | 4―11 | ||
14 | 9の8―1 | 21 | 21 | ○ | 293 | 4―12 | ||
15 | ―2 | 21 | 21 | ○ | 294 | 4―13 | ||
16 | ―3 | 教習用備付け銃の提出命令 | 21 | 21 | ア | |||
17 | 9の9―2 | 21 | 21 | ○ | 295 | 4―14 | ||
18 | 9の10―3 | 21 | 21 | ○ | 296 | 4―15 | ||
19 | 9の11―2 | 21 | 21 | ○ | 298 | 4―16 | ||
20 | ―2 | 21 | 21 | ○ | 299 | 4―17 | ||
21 | 9の12―1 | 21 | 21 | ○ | 300 | 4―18 | ||
22 | ―2 | 練習用備付け銃の提出命令 | 21 | 21 | ア | |||
23 | 9の16―2 | 21 | 21 | ○ | 300の2 | 4―19 | ||
24 | 10の6―6 | 21 | 21 | ○ | 301 | 4―20 | ||
25 | 10の8―2 | 21 | 21 | ○ | 302 | 4―21 | ||
26 | ―3 | 21 | 21 | ○ | 303 | 4―22 | ||
27 | 10の8の2―2 | 21 | 21 | ○ | 303の2 | 4―23 | ||
28 | ―3 | 21 | 21 | ○ | 303の3 | 4―24 | ||
29 | 10の9―1 | 21 | 21 | ○ | 304 | 4―25 | ||
30 | 10の9―2 | 21 | 21 | ○ | 305 | 4―26 | ||
31 | 11―1 | 21 | 21 | ○ | 306 | 4―27 | ||
32 | ―2 | 21 | 21 | ○ | 307 | 4―28 | ||
33 | ―3 | 21 | 21 | ○ | 308 | 4―29 | ||
34 | ―4 | 21 | 21 | ○ | 309 | 4―30 | ||
35 | ―5 | 21 | 21 | ○ | 310 | 4―31 | ||
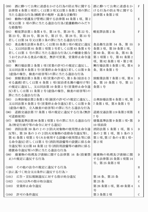
36 | ―6 | 21 | 21 | ○ | 310の2 | 4―32 | ||
37 | ―7 | 21 | 21 | ○ | 310の3 | 4―33 | ||
38 | ―8 | 21 | 21 | ○ | 310の4 | 4―34 | ||
39 | ―9 | 取消し後の銃砲等又は刀剣類の提出命令 | 21 | 21 | ア | 4―35 | ||
40 | 11の2―1 | 取消し前の拳銃部品の提出命令 | 21 | 21 | ア | |||
41 | ―2 | 取消し後の拳銃部品の提出命令 | 21 | 21 | ア | |||
42 | 11の3―1 | 21 | 21 | ○ | 310の5 | 4―36 | ||
43 | ―2 | 21 | 21 | ○ | 310の6 | 4―37 | ||
44 | 12―3 | 21 | 21 | ○ | 310の7 | 4―38 | ||
45 | 13の3―1 | 21 | 21 | ○ | 310の8 | 4―39 | ||
46 | 13の3―1 | 調査を行う間における拳銃部品の提出命令 | 21 | 21 | ア | 4―40 | ||
47 | 25―1 | 本邦上陸者の銃砲等の提出命令 | 21 | なし | ア | |||
48 | 27―1 | 21 | 21 | ○ | 310の9 | 4―41 | ||
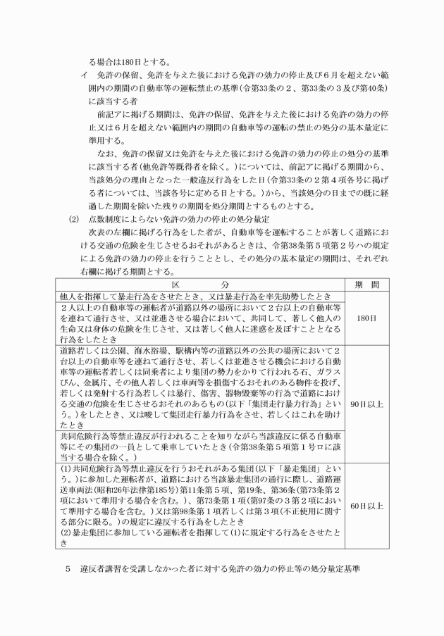
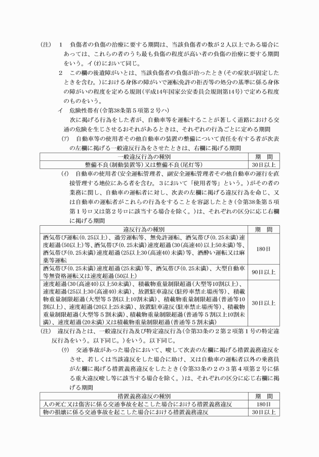
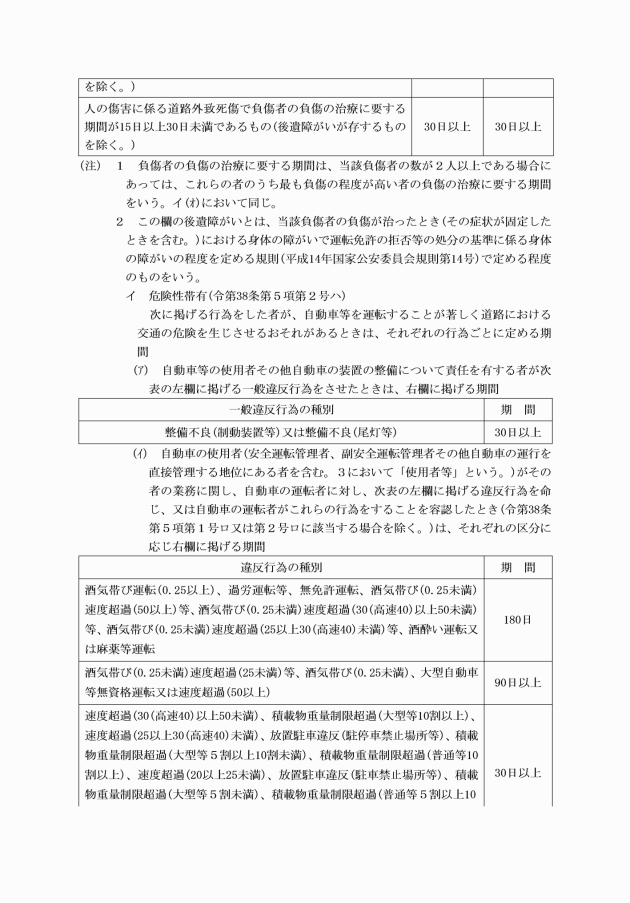
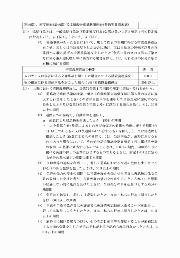
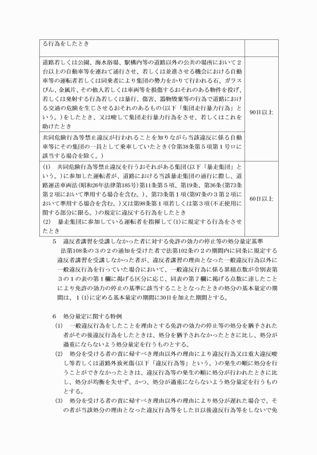
道路交通法 [C35―105] | 1 | 22の2―1 | 最高速度違反に係る指示 | 21 | 21 | ○ | 311 | |
2 | 51―16 | 違法駐車車両に係る移動等負担金の納付命令 | 22 | 22,29 | ア | |||
3 | ―17 | 違法駐車車両に係る移動等負担金の督促 | 22 | 22,29 | ア | |||
4 | ―22 | 積載物に係る負担金の納付命令 | 22 | 22,29 | ア | |||
5 | ―22 | 積載物に係る負担金の督促 | 22 | 22,29 | ア | |||
6 | 51の3―3 | 指定車両移動保管機関の指定の取消し | 21 | なし | イ | |||
7 | ―7 | 違法駐車車両に係る移動等負担金の督促 | 22 | なし | ア | |||
8 | 51の4―4 | 放置違反金の納付命令 | 21 | 21 | ○ | 312 | ||
9 | 51の9 | 登録法人に対する適合命令 | 21 | なし | ○ | 312の2 | ||
10 | 51の10 | 確認事務受託対象法人の登録の取消し | 21 | なし | ○ | 312の3 | ||
11 | 51の13―2 | 駐車監視員資格者証の返納命令 | 21 | 21 | ○ | 312の4 | ||
12 | 58の4 | 過積載車両に係る指示 | 21 | 21 | ○ | 313 | ||
13 | 58の5―2 | 過積載車両の運転の要求等の禁止の措置命令 | 22 | 22,29 | イ | |||
14 | 66の2―1 | 過労運転に係る指示 | 21 | 21 | ○ | 314 | ||
15 | 72の2―3 | 損壊物等に係る移動等負担金の納付命令 | 22 | 22,29 | ア | |||
16 | ―3 | 損壊物等に係る移動等負担金の督促 | 22 | 22,29 | ア | |||
17 | 74の3―6 | 21 | 21 | ○ | 314の4 | 5―1 | ||
18 | ―8 | 21 | 21 | ○ | 314の5 | 5―1―1 | ||
19 | 75―2 | 21 | 21 | ○ | 315 | 5―2 | ||
20 | 75の2―1 | 21 | 21 | ○ | 321 | 5―3 | ||
21 | 75の2―2 | 21 | 21 | ○ | 325 | 5―4 | ||
22 | 75の8―2 | 違法駐車車両に係る移動等負担金の納付命令 | 22 | 22,29 | ア | |||
23 | ―2 | 違法駐車車両に係る移動等負担金の督促 | 22 | 22,29 | ア | |||
24 | ―2 | 積載物に係る負担金の納付命令 | 22 | 22,29 | ア | |||
25 | ―2 | 積載物に係る負担金の督促 | 22 | 22,29 | ア | |||
26 | 75の26―1 | 21 | 21 | ○ | 328の2 | 5―4―1 | ||
27 | 75の27―1 | 21 | 21 | ○ | 328の4 | 5―4―2 | ||
28 | 77―4 | 道路使用許可の条件の変更・付加 | 22 | 22,29 | ○ | 329 | ||
29 | ―5 | 道路使用許可の停止又は取消し | 22 | 22,29 | ○ | 331 | ||
30 | 81―1 | 違法工作物等に係る措置命令 | 22 | 22,29 | イ | |||
31 | ―8 | 違法工作物等に係る除去等負担金の納付命令 | 22 | 22,29 | ア | |||
32 | ―9 | 違法工作物等に係る除去等負担金の督促 | 22 | 22,29 | ア | |||
33 | 81の2―1 | 転落積載物等に係る措置命令 | 22 | 22,29 | イ | |||
34 | ―3 | 転落積載物等に係る除去等負担金の納付命令 | 22 | 22,29 | ア | |||
35 | ―3 | 転落積載物等に係る除去等負担金の督促 | 22 | 22,29 | ア | |||
36 | 82―1 | 沿道工作物等に係る措置命令 | 22 | 22,29 | イ | |||
37 | ―3 | 沿道工作物等に係る除去等負担金の納付命令 | 22 | 22,29 | ア | |||
38 | ―3 | 沿道工作物等に係る除去等負担金の督促 | 22 | 22,29 | ア | |||
39 | 83―3 | 工作物等に係る除去等負担金の納付命令 | 22 | 22,29 | ア | |||
40 | ―3 | 工作物等に係る除去等負担金の督促 | 22 | 22,29 | ア | |||
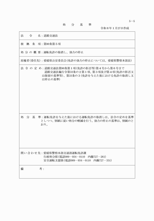
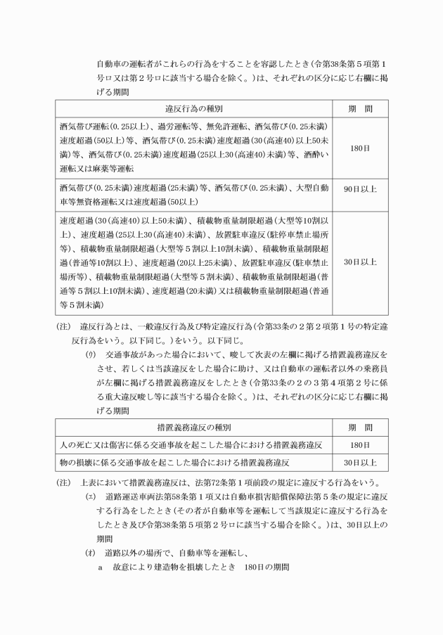
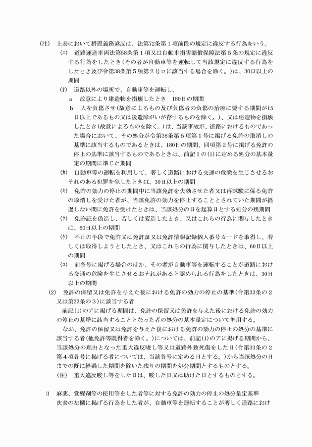
41 | 90―5 | 21 | 21,22 | ○ | 333 | 5―5 | ||
42 | ―6 | 21 | 21 | ○ | 345 | 5―6 | ||
43 | ―9 | 21 | 21 | ○ | 348 | 5―7 | ||
44 | ―10 | 21 | 21 | ○ | 349 | 5―8 | ||
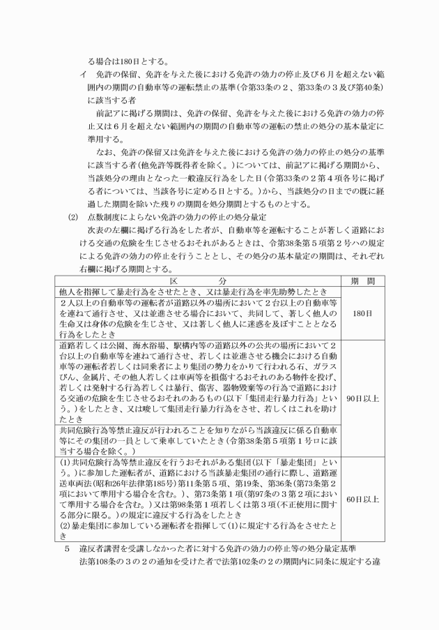
45 | 91 | 21 | 21 | ○ | 350 | 5―9 | ||
46 | 97の3―1 | 運転免許試験の停止、合格決定の取消し | 21 | 21 | イ | |||
47 | ―3 | 運転免許試験の受験禁止 | 21 | 21 | イ | |||
48 | 99の2―5 | 技能検定員資格者証の返納命令 | 21 | 21 | イ | |||
49 | 99の3―5 | 教習指導員資格者証の返納命令 | 21 | 21 | イ | |||
50 | 99の7―1 | 指定教習所に対する適合命令 | 21 | 21 | イ | |||
51 | ―2 | 指定教習所に対する監督命令 | 21 | 21 | イ | |||
52 | 100―1 | 指定教の指定取消し、証明書発行禁止 | 21 | 21 | イ | |||
53 | ―2 | 指定教の指定取消し、証明書発行禁止の延長 | 21 | 21 | イ | |||
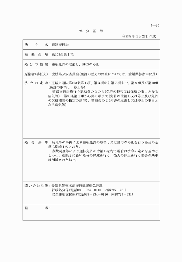
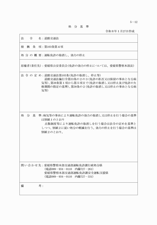
54 | 103―1 | 21 | 21,22 | ○ | 364 | 5―10 | ||
55 | ―2 | 21 | 21 | ○ | 366 | 5―11 | ||
56 | ―4 | 21 | 21,22 | ○ | 367 | 5―12 | ||
57 | ―7 | 21 | 21 | ○ | 368 | 5―13 | ||
58 | ―8 | 21 | 21 | ○ | 369 | 5―14 | ||
59 | 103の2―1 | 運転免許の効力の仮停止 | 22 | 22,29 | ア | |||
60 | 104の2の2―2 | 再試験の不受験による免許の取消し | 21 | 21 | ア | |||
61 | ―4 | 再試験の不受験による免許の取消し | 21 | 21 | ア | |||
62 | 104の2の3―1 | 21 | 21,22 | ○ | 370 | 5―15 | ||
63 | 104の2の3―3 | 21 | 21,22 | ○ | 371 | 5―16 | ||
64 | 106の2―1 | 仮免許の取消し | 21 | 21,22 | ア | |||
65 | ―2 | 仮免許の取消し | 21 | 21,22 | ア | |||
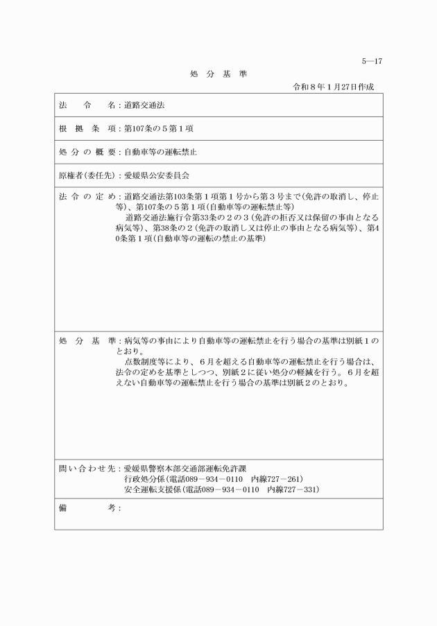
66 | 107の5―1 | 21 | 21 | ○ | 372 | 5―17 | ||
67 | ―2 | 21 | 21 | ○ | 373 | 5―18 | ||
68 | ―9 | 21 | 21 | ○ | 374 | 5―19 | ||
69 | 108の3の5―1 | 21 | 21 | ○ | 374の26 | 5―20 | ||
70 | ―2 | 21 | 21 | ○ | 374の26の2 | 5―20―1 | ||
71 | 108の5―3 | 運転適性指導員等の解任命令 | 21 | 21 | イ | |||
72 | 108の11―1 | 指定講習機関の指定の取消し | 21 | 21 | ア | |||
73 | ―2 | 指定講習機関の指定の取消し | 21 | 21 | ア | |||
74 | 108の31―3 | 都道府県センターに対する措置命令 | 21 | なし | イ | |||
75 | ―4 | 都道府県センターの指定の取消し | 21 | なし | ア | |||
76 | 108の32の2―5 | 21 | 21 | ○ | 374の27 | 5―21 | ||
77 | 108の32の3―2 | 21 | 21 | ○ | 374の37 | 5―22 | ||
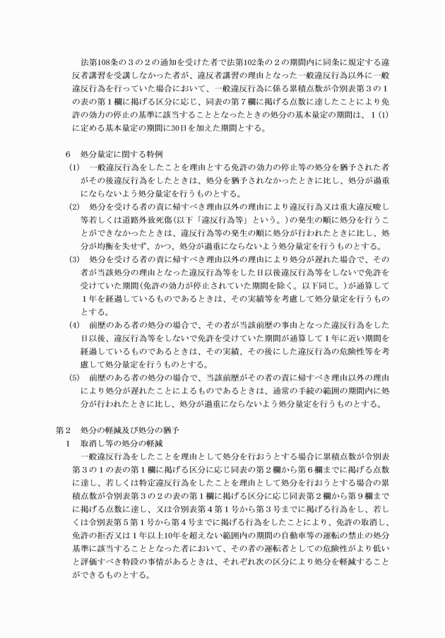
自動車の保管場所の確保等に関する法律(保管場所法) [C37―145] | 1 | 9―1 | 21 | 21 | ○ | 375 | 6―1 | |
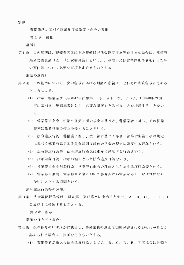
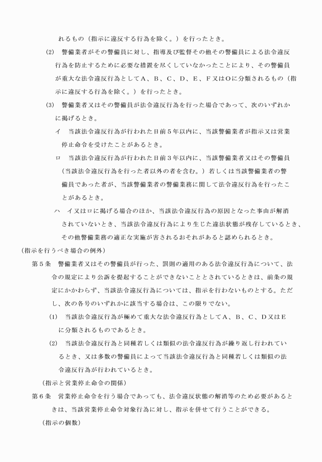
警備業法 [C47―117] | 1 | 8 | 21 | 21 | ○ | 376 | 7―1 | |
2 | 22―7 | 21 | 21 | ○ | 377 | 7―2 | ||
3 | 23―5 | 21 | 21 | ○ | 378 | 7―3 | ||
4 | 42―3 | 21 | 21 | ○ | 379 | 7―4 | ||
5 | 48 | 21 | 21 | ○ | 380 | 7―5 | ||
6 | 49―1 | 21 | 21 | ○ | 381 | 7―6 | ||
7 | 49―2 | 21 | 21 | ○ | 382 | 7―7 | ||
犯罪被害者等給付金の支給等に関する法律 [C55―036] | 1 | 23―5 | 犯罪被害者等早期援助団体に対する改善命令 | 21 | なし | イ | ||
2 | ―6 | 犯罪被害者等早期援助団体の指定の取消し | 21 | なし | ア | |||
暴力団員による不当な行為の防止等に関する法律(暴力団対策法) [D03―077] | 1 | 12の4―2 | 準暴力的要求行為の要求行為の相手方に対する指示 | 21 | 21,22 | ア | ||
2 | 32の3―5 | 都道府県センターに対する改善命令 | 21 | なし | イ | |||
3 | ―6 | 都道府県センターの指定の取消し | 21 | なし | ア | |||
ストーカー行為等の規制等に関する法律 [D12―081] | 1 | 5―1 | 警告に係る違反行為をした者に対する禁止命令等 | 21 | 21 | ア | ||
2 | 6―1 | 違反行為をした者に対する仮の命令 | 22 | なし | ア | |||
自動車運転代行業の業務の適正化に関する法律 [D13―057] | 1 | 7―1 | 21 | 21 | ○ | 387 | 7―8 | |
2 | 19―1 | 21 | 21 | ○ | 388 | 7―9 | ||
3 | 19―1 | 過積載車両に係る指示 | 21 | 21 | ○ | 390 | ||
4 | 19―1 | 過労運転車両に係る指示 | 21 | 21 | ○ | 391 | ||
5 | 19―1 | 自動車の使用制限命令 | 21 | 21 | ○ | 392 | ||
6 | 19―1 | 21 | 21 | ○ | 398 | 7―10 | ||
7 | 19―1 | 21 | 21 | ○ | 400 | 7―11 | ||
8 | 22―1 | 21 | 21 | ○ | 401 | 7―12 | ||
9 | 23―1 | 21 | 21 | ○ | 410 | 7―13 | ||
10 | 24―1 | 21 | 21 | ○ | 419 | 7―14 | ||
11 | 25―2① | 21 | 21 | ○ | 420 | 7―15 | ||
12 | 25―2② | 21 | 21 | ○ | 429 | 7―16 | ||
13 | 25―2③ | 21 | 21 | ○ | 433の2 | 7―17 | ||
インターネット異性紹介事業を利用して児童を誘引する行為の規制等に関する法律 [D15―083] | 1 | 13 | 21 | 21 | ○ | 433の3 | 8―1 | |
2 | 14―1 | 21 | 21 | ○ | 433の4 | 8―2 | ||
3 | 14―2 | 21 | 21 | ○ | 433の5 | 8―3 | ||
4 | 15―2① | 21 | 21 | ○ | 433の6 | 8―4 | ||
5 | 15―2② | 21 | 21 | ○ | 433の7 | 8―5 | ||
探偵業の業務の適正化に関する法律 [D18―060] | 1 | 14 | 21 | 21 | ○ | 434 | 9―1 | |
2 | 15―1 | 21 | 21 | ○ | 434の2 | 9―2 | ||
3 | 15―2 | 21 | 21 | ○ | 434の3 | 9―3 | ||
遺失物法 [D18―073] | 1 | 26―1 | 21 | 21 | ○ | 434の33 | 9―4 | |
2 | 26―2 | 21 | 21 | ○ | 434の36 | 9―5 | ||
届出自動車教習所が行う教習の課程の指定に関する規則(届出教習所課程指定規則) [R06―001] | 1 | 8―1 | 指定教習課程の指定の取消し | 21 | なし | ア | ||
自転車の防犯登録を行う者の指定に関する規則(自転車防犯登録規則) [R06―012] | 1 | 9 | 21 | なし | ○ | 435 | 9―6 | |
古物営業法施行規則 [R07―010] | 1 | 19の10―1 | 認定古物競りあっせん業者に係る認定の取消し | 21 | 21 | ○ | 436 | |
2 | 19の14―1 | 認定外国古物競りあっせん業者に係る認定の取消し | 21 | 21 | ○ | 437 | ||
3 | 29 | 21 | 21 | ○ | 437の2 | 10―1 | ||
遺失物法施行規則 [R19―006] | 1 | 30―1 | 21,21 | なし | ○ | 437の3 | 11―1 | |
行商従業者証等の様式の承認に関する規程 [Y07―007] | 1 | 7 | 行商従業者証等の様式の承認の取消し | 21 | 21 | ○ | 438 | |
公益信託ニ関スル法律 [B11―062] | 1 | 4―1 | 公益信託事務の検査・必要な処分の命令 | 20 | なし | エ | ||
2 | 5―1 | 公益信託の変更命令 | 20 | なし | エ | |||
3 | 8 | 公益信託の受託者の解任 | 20 | なし | エ | |||
火薬類取締法 [C25―149] | 1 | 17―3 | 猟銃用火薬類等の譲渡し又は譲受けの許可の取消し | 21 | 21 | ○ | 439 | |
2 | 19―2 | 火薬類の運搬方法等の指示 | 21 | 21 | イ | |||
3 | 25―3 | 猟銃用火薬類等の消費の許可の取消し | 21 | 21 | ○ | 440 | ||
4 | 45 | 火薬類の運搬等に関する緊急措置 | 21 | 21 | エ | |||
核原料物質、核燃料物質及び原子炉の規制に関する法律(原子炉等規制法) [C32―166] | 1 | 59―6 | 核燃料物質等の運搬方法の指示 | 21 | なし | イ | ||
放射性同位元素等による放射線障害の防止に関する法律(放射線障害防止法) [C32―167] | 1 | 18―6 | 放射性同位元素等の運搬方法の指示 | 21 | なし | イ | ||
災害対策基本法 [C36―223] | 1 | 59―2 | 災害の拡大防止措置の指示 | 22 | なし | イ | ||
大規模地震対策特別措置法 [C53―073] | 1 | 23―5 | 地震防災応急対策の実施等の指示 | 22 | なし | イ | ||
化学兵器の禁止及び特定物質の規制等に関する法律(化学兵器禁止法) [D07―065] | 1 | 17―2 | 特定物質の運搬方法の指示 | 21 | なし | イ | ||
感染症の予防及び感染症の患者に対する医療に関する法律(感染症予防法) [D10―114] | 1 | 56の27―2 | 病原体等の運搬方法の指示 | 21 | なし | イ | ||
一般社団法人及び一般財団法人に関する法律及び公益社団法人及び公益財団法人の認定等に関する法律の施行に伴う関係法律の整備等に関する法律 [D18―050] | 1 | 96―1 | 特例民法法人に対する措置命令 | 20 | なし | エ | ||
2 | 96―2 | 特例民法法人に対する解散命令 | 20 | なし | エ | |||
犯罪による収益の移転防止に関する法律 [D19―022] | 1 | 16 | 古物である貴金属等の売買の業務を行う古物商に対する是正命令 | 21 | 21 | ア | ||
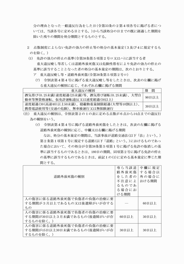
[昭和38年県条例第35号] | 1 | 13 | 21 | なし | ○ | 441 | 12―1 | |
2 | 14 | 21 | なし | ○ | 442 | 12―2 | ||
[平成22年県条例第24号] | 1 | 14 | 21 | なし | ○ | 452 | 13―1 | |
2 | 16 | 21 | なし | ○ | 453 | 13―2 | ||
[令和6年県条例第38号] | 1 | 12 | 21 | なし | ○ | 457 | 14―1 | |
2 | 13―1 | 21 | なし | ○ | 459 | 14―2 | ||
3 | 13―2 | 21 | なし | ○ | 466 | 14―3 | ||



































































































































































































































































































































































































































































































































